河北老年大学兼职教师招聘44人公告
2024-11-05 15:22 分享到:
河北老年大学创办于1987年,隶属于省委老干部局。30多年来,始终遵循“政治建校、文化立校”的办学理念,秉持“增长知识、丰富生活、陶冶情操、促进健康、服务社会”的办学宗旨。办学条件日益改善,教学质量和办学水平不断提升,取得了丰硕的办学成果。为进一步加强教师队伍建设,全面提升办学质量,决定面向社会公开招聘一批优秀教师,充实师资队伍,现将有关事项公告如下。
一、招聘条件、岗位及报名方式
(一)应聘人员应具备以下基本条件
1.拥护党的路线、方针、政策,自觉与党中央保持高度一致,政治立场正确,理想信念坚定。
2.热爱老年教育事业,热心为老年人服务,敬业奉献,具有高度的责任心和良好的职业道德。
3.能够自觉遵守学校相关规定,服从学校安排,积极配合学校开展各项工作及活动。
4.具备较高的专业知识水平和专业技能,能熟练运用现代化教学设备,能够独立完成必要的教学材料(计划、教案等)。
5.熟悉老年教学特点,教学经验较丰富,教法灵活多样,具有较强的教学和驾驭课堂的能力。
6.身体健康,确保有稳定的授课时间,能够保障完成下达的教学任务。首次应聘年龄原则上不超过65周岁。
7.特级教师和社会知名人士优先聘用,对于有特殊技艺或在行业内具有一定知名度的可适当放宽要求。
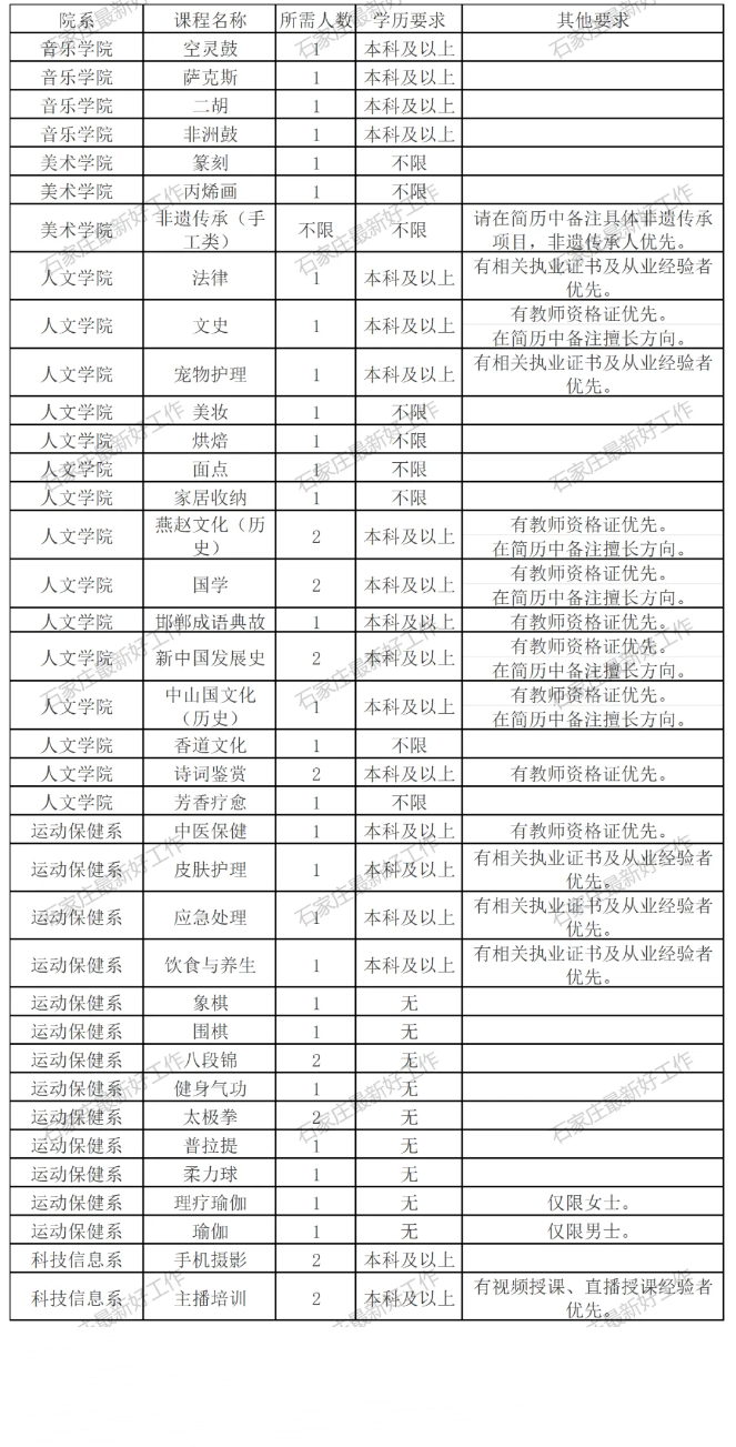
(二)招聘岗位

二、招聘程序
(一)报名
1.报名时间:2024年11月1日——2024年11月20日
2.报名要求:
①准备个人简历,填写教师情况登记表(见附件1);
②个人一寸免冠照片(以“姓名+身份证号码”命名);
③身份证扫描件;
④本科及以上学历学位证书和职称证书扫描件。
所有报名材料以1个压缩包的形式发送报名邮箱(hblndxJWC666@163.com),邮件主题和压缩包均以“姓名+XX专业教师”命名。
(二)资格初审
学校将组织专家对报名人员进行初审,并以电话方式通知初审通过者参加学校组织的试讲及专长演示。
(三)试讲
试讲时间不超过15分钟,试讲内容分为课程整体设计、教学单元设计和教学三个部分。
课程整体设计:课程定位及性质、课程目标及作用、教学单元设计、教学方法和手段、教学效果及评价和教学创新。
教学单元设计:教学内容、教学目标、教学过程、教学方法及手段、教学难点和重点、教学效果及评价。
虚拟教学:选取局部教学内容进行虚拟教学。
(四)聘用
试讲合格后将纳入本校教师资源库,适时安排授课。
三、其他说明
1.教学班每周一次课(2课时),每学期16个教学周,共计32课时。
2.按每月承担课时次数给予相应课时费,200元/2课时。
3.上课时间:上午班9:00-11:00,下午班14:30-16:30。
咨询电话:85290214(教务处)
附件1.《河北老年大学教师情况登记表》.doc







