河北东方学院2024-2025学年人才招聘73人简章
2024-10-22 09:02 分享到:
一、学校简介
河北东方学院是教育部批准设立的应用型本科高校,地处京津走廊——河北省廊坊市东方大学城,距北京天安门46公里,占据了得天独厚的地缘优势。学校建有省级博物馆、校内艺术馆、高尔夫练习馆、网球馆、游泳馆等。是周杰伦歌曲《浪漫手机》MV的拍摄地,是张艺谋导演的电影《第二十条》的取景地。校园四季如画,欧式建筑别具风格。查看河北各地最新招聘信息
学校现有全日制在校生33,000余人,设有7个二级学院,文物艺术学院、数字传媒学院、人工智能学院、医学院、经济管理学院、人文学院、马克思主义学院。开设28个本科专业,涵盖艺术学、历史学、工学、经济学、管理学、文学、医学、教育学八个学科门类。形成了以文物艺术为特色,以人工智能技术为引领的文理交融,专业互通,相互支撑的学科专业布局。
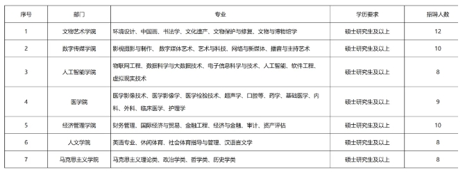
二、人才招聘计划

三、福利待遇
(一)薪酬待遇:提供具有同地区行业内竞争力工资+五险一金+过节费+带薪寒暑假+其他补贴。
(二)其他待遇:饭补、提供住宿、体检等。
(三)职称评审:学校具有高校教师系列职称自主评审权。
四、选拔方式及程序
面向社会公开招聘,按照个人申请、应聘资格审查、试讲、面试、体检和公示等环节,择优录用。查看河北各地最新招聘信息
五、联系方式
河北东方学院人事处,电话:0316-2901810
简历投递邮箱:hbdfxy@163.com(邮件标题注明:应聘岗位+毕业学校+本人姓名+联系电话+硕博招聘在线)。
学校地址:河北廊坊开发区东方大学城圣陶路。







