河北省第七人民医院2025年公开招聘工作人员公告(非在编)
2025-06-04 11:18
为进一步加强人才队伍建设,满足医院高质量发展需求,提升医院整体医疗水平和服务质量,河北省第七人民医院拟面向社会公开招聘工作人员19名,现将有关事项公告如下:
一、招聘原则
坚持德才兼备,贯彻民主、公开、竞争、择优的原则,实行公开招聘,在考试、考察的基础上择优聘用。
二、招聘方式
本次招聘采取单位招聘方式,招聘人员录用后为编外聘用人员,签订劳动合同。
按照发布招聘公告、报名及资格审查、理论考试及面试、考察体检、拟聘人员公示、办理聘用手续、订立劳动合同等步骤进行。
三、招聘条件、岗位、人数
(一)应聘人员应具备以下基本条件:
1.具有中华人民共和国国籍。
2.年龄一般在18周岁以上、40周岁及以下(1984年6月4日至2007年6月4日期间出生)。
3.拥护中华人民共和国宪法。
4.具有良好的品行。
5.具有符合岗位要求的工作能力。
6.具有正常履行职责的身体条件。
7.具备报考岗位所要求的其他资格条件。
(二)招聘人数和岗位条件:
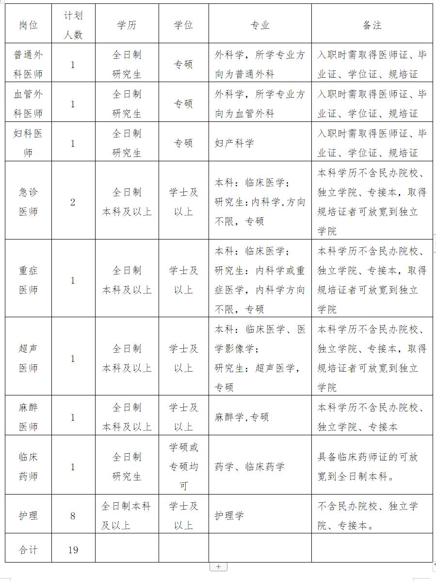
2025年河北省第七人民医院拟公开招聘工作人员19名。
注:以上岗位中护理岗位只招聘2025年应届毕业生,其他岗位如有工作经历,需同时符合以下要求:
1、全日制本科及以上学历,不含民办院校、专接本、独立学院,2020年以前毕业的,对规培证不做具体要求,2020年及以后毕业的,需具备规培证,且学历可放宽到独立学院层次;
2、有二甲及以上医院连续二年及以上相应岗位工作经历,对毕业后在低于二甲级别医院工作或脱离本专业工作超过两年的人员,不予接收;
3、需具备医师及以上资格,初级职称的年龄在30周岁(1994年6月4日以后出生)及以下,中级职称的年龄在35周岁(1989年6月4日以后出生)及以下,高级职称的年龄在40周岁(1984年6月4日以后出生)及以下。
4、符合招聘条件的港澳台居民,均可报名应聘相应岗位,需取得祖国大陆承认的学历。
5、现役军人、试用期内的公务员和试用期内的事业单位工作人员、未满最低服务年限或未满约定最低服务期限的人员、2025年7月1日不能毕业的在读学生,不在招聘范围。
6、曾因犯罪受过刑事处罚和被开除公职的人员、失信被执行人,以及法律法规规定不得招聘为事业单位工作人员的其他情形人员,不得报考。
四、招聘程序
(一)发布公告
通过诺优考www.nuoyoukao.com、河北省第七人民医院网站(http://www.hbsdqrmyy.cn/)面向社会公开发布招聘信息。
(二)网上报名和资格初审
报名网址:www.nuoyoukao.com,或者手机微信关注“诺优考”公众号,两种方式均可报名。
报名链接:https://s.nuoyoukao.com/s/25108
报名时间:2025年6月4日8:00--2025年6月12日17:00
缴费时间:2025年6月5日8:00--2025年6月13日12:00
网上报名的注意事项:
1、应聘者开始报名前,须详细了解本次招聘政策和拟应聘岗位条件,然后按步骤进行具体操作。
2、网上报名实行严格的自律机制,应聘者必须对提交审核的报名信息的真实性负责。报名时请规范填写和选择表项,上传的电子照片要符合要求。在资格审核时,凡发现网上填报的信息与实际情况不一致的,取消应聘资格。
3、应聘者报名信息提交后,进入“待审核”状态。一般情况下,审核员24小时内会在报名系统上回复资格审查结果。“审核通过”的,不能再进行修改;“审核未通过”的,可根据提示的未过原因,修改信息并重新提交审核,每名应聘者只允许修改一次。审核工作人员根据修改后信息进行再次审核。经修改后,审查结果仍显示“未通过”的应聘者不具备报名资格。
报考人员应保证所提供的各种材料和信息真实、准确,凡本人填写信息不真实、不完整或填写错误的,责任自负;对于发现有弄虚作假、舞弊等行为,一经查实,立即取消考试资格及聘用资格。有关违纪违规行为将依照《事业单位公开招聘违纪违规行为处理规定》(人社部令第35号)等进行处理。
应届毕业生因未取得毕业证,需提供学信网上下载的《教育部学籍在线验证报告》PDF扫描件以及加盖学校公章的成绩单;非应届毕业生提供初始学历至最高学历的毕业证和学位证
有规培要求的提供规范化培训证书或规培证明;有资格证书的提供相关资格证书;有工作经历者,须提供原工作单位开具的工作证明和社保缴费证明PDF扫描件;
6、考生报考信息初审成功后,通过网上提示步骤缴纳考试服务费100元/人,缴费成功即完成报名。
7、考生务必牢记:报名和缴费截止时间、打印准考证时间、考试时间等重要时间信息,凡是在规定时间未完成相关操作的,将被视为自动放弃。同时,报名和考试期间务必保管好个人的证件和信息,因个人原因造成丢失、被他人盗用和信息被恶意篡改而影响报名和考试的,责任自负。
(三)笔试(时间另行通知)
笔试具体时间、地点以《笔试准考证》为准。参加考试时,考生必须同时携带《笔试准考证》和有效期内的二代居民身份证或临时居民身份证,缺少证件的应聘者不得参加考试。
1、笔试内容。笔试采取闭卷考试的方式,满分100分,考试时限90分钟。本次笔试范围为:以基础医学知识、行业规范与法规、临床应用、岗位胜任能力(临床思维与问题解决能力、沟通与人文关怀能力,应急应变能力等)测试。
笔试题型:客观题。
2、笔试时间地点。进入笔试的应聘者需登录网上报名系统自行打印《笔试准考证》,《笔试准考证》打印时间为笔试前2天,请应聘者在报名成功后及时关注诺优考(www.nuoyoukao.com)及河北省第七人民医院网站(http://www.hbsdqrmyy.cn/)各环节信息发布。笔试具体时间、地点和有关要求详见《笔试准考证》。
3、笔试成绩查询及进入面试人员名单可于笔试结束1天后登陆网上报名系统进行查询。
4、确定进入面试人选。根据录用计划和笔试总成绩,按不高于1:3的比例确定进入面试人选。比例内末位笔试成绩并列的都进入面试人选。
(四)资格复审
1、时间、地点另行通知。
2、复审对象:通过笔试且进入面试名单的考生
3、需要提交的材料
(1)身份证(原件);
(2)毕业证(原件)(应届毕业生提供《教育部学籍在线验证报告》);
(3)岗位要求的其他证明材料
有规培要求的提供规范化培训证书或规培证明(原件);
有资格证书的提供相关资格证书(原件);
有工作经历者,须提供原工作单位开具的工作证明和社保缴费证明;
4、注意事项
逾期未参加资格复审或材料不全者,视为自动放弃面试资格,将按笔试成绩从高到低依次顺延下一考生。
(五)面试
1、面试时间及地点:进入面试的应聘者在网上报名系统自行下载打印《面试通知书》,《面试通知书》打印时间为面试前1天,请应聘者在报名成功后及时关注诺招聘(www.nuoyoukao.com)及河北省第七人民医院网站(http://www.hbsdqrmyy.cn/)各环节信息发布,面试时间、地点及具体要求详见《面试通知书》。
2、面试时携带本人身份证、毕业证(应届毕业生提供《教育部学籍在线验证报告》)、相关资格证书原件。
3、面试形式:
面试采取结构化面试方式,主要测试应聘人员的综合素质和相关能力。面试满分100分,最低合格分数线60分。面试当场打分,面试成绩采用“体操打分”方法,去掉一个最高分和一个最低分,其他分数的平均分为面试成绩。面试成绩当天在河北省第七人民医院网站(http://www.hbsdqrmyy.cn/)和诺优考(www.nuoyoukao.com)公布。
4、面试要求:应聘者根据报考岗位不同分组面试,面试顺序由应聘者当场抽签确定。应聘者根据抽签顺序进行面试,面试全程录像,应聘者不得向面试官提供除抽签序号以外的个人信息。候考人员须在候考室等候面试。
重要提醒:面试入围名单按照岗位报考人员考试成绩排名为原则。
(六)总成绩合成
总成绩=笔试成绩*40%+面试成绩*60%(综合考试成绩保留2位小数)。
(七)体检、考察
依据总成绩,按照招聘人数与应聘人数1:1的比例按总成绩由高到低的顺序确定进入体检人选。通过诺优考(www.nuoyoukao.com)河北省第七人民医院网站(http://www.hbsdqrmyy.cn/)发布体检人员名单。
体检工作由河北省第七人民医院统一组织,体检参照现行公务员录用体检标准执行,相关费用由应聘者承担。体检不合格考生或主动放弃体检的考生,取消其应聘资格,按招聘岗位总成绩从高分到低分依次递补,并对递补考生进行体检。
体检合格的,由河北省第七人民医院人事处对其思想政治表现、道德品质、业务能力、工作实绩等情况进行考察,并对其资格条件进行复查。体检、考察不合格的,取消拟聘人选资格,并从最低合格分数线以上报考同一岗位的人员中从高分到低分依次递补。
(八)拟聘用公示
经考察、体检合格的,确定为拟聘用人选,河北省第七人民医院网站(http://www.hbsdqrmyy.cn/)、诺优考(www.nuoyoukao.com)进行公示,公示期7个工作日。
(九)聘用
1、经公示期满无异议的拟聘用人员,或有反映问题但经核实不影响聘用的,办理聘用手续。按规定与河北省第七人民医院签订劳动合同。
2、对公示反映有严重问题并查有实据,不符合聘用条件的,取消其拟录人选资格,对反映有严重问题但一时难以查实的,暂缓聘用,待查实并做出结论后决定是否聘用。
五、特别提醒
1、本次招聘考试,严格遵循“公开、平等、竞争、择优”的原则,对弄虚作假、冒名顶替、违反考试纪律的考生,一律取消应聘资格。
2、招聘组织方不指定考试辅导用书,不举办也不委托任何机构或个人举办任何形式的考试辅导班或培训班。
3、请考生在网上报名时,务必准确填写本人常用联系方式,确保在招录期间保持手机等通讯设备畅通(无特殊情况一般 不会进行电话通知),并请在报名成功后及时关注报名网站各环节通知,避免错过,不再采用其他方式另行通知。
4、凡考生出现未在规定时间内按要求参加笔试、现场资格复审、面试、体检、报到等情形的,均视为自动放弃应聘资格。资格审核贯穿招聘工作全过程,在任何环节发现考生不符合招录条件的,一经查实取消其应聘资格。
5、请考生关注各环节的考试通知,公告发布后,如出现其他不可抗力等因素,将按照上级指示精神酌情调整相关工作安排。请考生及时关注报名网站,以最新通知为准。
报名咨询电话:0311-85095732 0312-2355281 15030173075
(工作时间:9:00-11:30;14:00-16:00)
河北省第七人民医院
2025年6月3日
一、招聘原则
坚持德才兼备,贯彻民主、公开、竞争、择优的原则,实行公开招聘,在考试、考察的基础上择优聘用。
二、招聘方式
本次招聘采取单位招聘方式,招聘人员录用后为编外聘用人员,签订劳动合同。
按照发布招聘公告、报名及资格审查、理论考试及面试、考察体检、拟聘人员公示、办理聘用手续、订立劳动合同等步骤进行。
三、招聘条件、岗位、人数
(一)应聘人员应具备以下基本条件:
1.具有中华人民共和国国籍。
2.年龄一般在18周岁以上、40周岁及以下(1984年6月4日至2007年6月4日期间出生)。
3.拥护中华人民共和国宪法。
4.具有良好的品行。
5.具有符合岗位要求的工作能力。
6.具有正常履行职责的身体条件。
7.具备报考岗位所要求的其他资格条件。
(二)招聘人数和岗位条件:
2025年河北省第七人民医院拟公开招聘工作人员19名。

注:以上岗位中护理岗位只招聘2025年应届毕业生,其他岗位如有工作经历,需同时符合以下要求:
1、全日制本科及以上学历,不含民办院校、专接本、独立学院,2020年以前毕业的,对规培证不做具体要求,2020年及以后毕业的,需具备规培证,且学历可放宽到独立学院层次;
2、有二甲及以上医院连续二年及以上相应岗位工作经历,对毕业后在低于二甲级别医院工作或脱离本专业工作超过两年的人员,不予接收;
3、需具备医师及以上资格,初级职称的年龄在30周岁(1994年6月4日以后出生)及以下,中级职称的年龄在35周岁(1989年6月4日以后出生)及以下,高级职称的年龄在40周岁(1984年6月4日以后出生)及以下。
4、符合招聘条件的港澳台居民,均可报名应聘相应岗位,需取得祖国大陆承认的学历。
5、现役军人、试用期内的公务员和试用期内的事业单位工作人员、未满最低服务年限或未满约定最低服务期限的人员、2025年7月1日不能毕业的在读学生,不在招聘范围。
6、曾因犯罪受过刑事处罚和被开除公职的人员、失信被执行人,以及法律法规规定不得招聘为事业单位工作人员的其他情形人员,不得报考。
四、招聘程序
(一)发布公告
通过诺优考www.nuoyoukao.com、河北省第七人民医院网站(http://www.hbsdqrmyy.cn/)面向社会公开发布招聘信息。
(二)网上报名和资格初审
报名网址:www.nuoyoukao.com,或者手机微信关注“诺优考”公众号,两种方式均可报名。
报名链接:https://s.nuoyoukao.com/s/25108
报名时间:2025年6月4日8:00--2025年6月12日17:00
缴费时间:2025年6月5日8:00--2025年6月13日12:00
网上报名的注意事项:
1、应聘者开始报名前,须详细了解本次招聘政策和拟应聘岗位条件,然后按步骤进行具体操作。
2、网上报名实行严格的自律机制,应聘者必须对提交审核的报名信息的真实性负责。报名时请规范填写和选择表项,上传的电子照片要符合要求。在资格审核时,凡发现网上填报的信息与实际情况不一致的,取消应聘资格。
3、应聘者报名信息提交后,进入“待审核”状态。一般情况下,审核员24小时内会在报名系统上回复资格审查结果。“审核通过”的,不能再进行修改;“审核未通过”的,可根据提示的未过原因,修改信息并重新提交审核,每名应聘者只允许修改一次。审核工作人员根据修改后信息进行再次审核。经修改后,审查结果仍显示“未通过”的应聘者不具备报名资格。
报考人员应保证所提供的各种材料和信息真实、准确,凡本人填写信息不真实、不完整或填写错误的,责任自负;对于发现有弄虚作假、舞弊等行为,一经查实,立即取消考试资格及聘用资格。有关违纪违规行为将依照《事业单位公开招聘违纪违规行为处理规定》(人社部令第35号)等进行处理。
应届毕业生因未取得毕业证,需提供学信网上下载的《教育部学籍在线验证报告》PDF扫描件以及加盖学校公章的成绩单;非应届毕业生提供初始学历至最高学历的毕业证和学位证
有规培要求的提供规范化培训证书或规培证明;有资格证书的提供相关资格证书;有工作经历者,须提供原工作单位开具的工作证明和社保缴费证明PDF扫描件;
6、考生报考信息初审成功后,通过网上提示步骤缴纳考试服务费100元/人,缴费成功即完成报名。
7、考生务必牢记:报名和缴费截止时间、打印准考证时间、考试时间等重要时间信息,凡是在规定时间未完成相关操作的,将被视为自动放弃。同时,报名和考试期间务必保管好个人的证件和信息,因个人原因造成丢失、被他人盗用和信息被恶意篡改而影响报名和考试的,责任自负。
(三)笔试(时间另行通知)
笔试具体时间、地点以《笔试准考证》为准。参加考试时,考生必须同时携带《笔试准考证》和有效期内的二代居民身份证或临时居民身份证,缺少证件的应聘者不得参加考试。
1、笔试内容。笔试采取闭卷考试的方式,满分100分,考试时限90分钟。本次笔试范围为:以基础医学知识、行业规范与法规、临床应用、岗位胜任能力(临床思维与问题解决能力、沟通与人文关怀能力,应急应变能力等)测试。
笔试题型:客观题。
2、笔试时间地点。进入笔试的应聘者需登录网上报名系统自行打印《笔试准考证》,《笔试准考证》打印时间为笔试前2天,请应聘者在报名成功后及时关注诺优考(www.nuoyoukao.com)及河北省第七人民医院网站(http://www.hbsdqrmyy.cn/)各环节信息发布。笔试具体时间、地点和有关要求详见《笔试准考证》。
3、笔试成绩查询及进入面试人员名单可于笔试结束1天后登陆网上报名系统进行查询。
4、确定进入面试人选。根据录用计划和笔试总成绩,按不高于1:3的比例确定进入面试人选。比例内末位笔试成绩并列的都进入面试人选。
(四)资格复审
1、时间、地点另行通知。
2、复审对象:通过笔试且进入面试名单的考生
3、需要提交的材料
(1)身份证(原件);
(2)毕业证(原件)(应届毕业生提供《教育部学籍在线验证报告》);
(3)岗位要求的其他证明材料
有规培要求的提供规范化培训证书或规培证明(原件);
有资格证书的提供相关资格证书(原件);
有工作经历者,须提供原工作单位开具的工作证明和社保缴费证明;
4、注意事项
逾期未参加资格复审或材料不全者,视为自动放弃面试资格,将按笔试成绩从高到低依次顺延下一考生。
(五)面试
1、面试时间及地点:进入面试的应聘者在网上报名系统自行下载打印《面试通知书》,《面试通知书》打印时间为面试前1天,请应聘者在报名成功后及时关注诺招聘(www.nuoyoukao.com)及河北省第七人民医院网站(http://www.hbsdqrmyy.cn/)各环节信息发布,面试时间、地点及具体要求详见《面试通知书》。
2、面试时携带本人身份证、毕业证(应届毕业生提供《教育部学籍在线验证报告》)、相关资格证书原件。
3、面试形式:
面试采取结构化面试方式,主要测试应聘人员的综合素质和相关能力。面试满分100分,最低合格分数线60分。面试当场打分,面试成绩采用“体操打分”方法,去掉一个最高分和一个最低分,其他分数的平均分为面试成绩。面试成绩当天在河北省第七人民医院网站(http://www.hbsdqrmyy.cn/)和诺优考(www.nuoyoukao.com)公布。
4、面试要求:应聘者根据报考岗位不同分组面试,面试顺序由应聘者当场抽签确定。应聘者根据抽签顺序进行面试,面试全程录像,应聘者不得向面试官提供除抽签序号以外的个人信息。候考人员须在候考室等候面试。
重要提醒:面试入围名单按照岗位报考人员考试成绩排名为原则。
(六)总成绩合成
总成绩=笔试成绩*40%+面试成绩*60%(综合考试成绩保留2位小数)。
(七)体检、考察
依据总成绩,按照招聘人数与应聘人数1:1的比例按总成绩由高到低的顺序确定进入体检人选。通过诺优考(www.nuoyoukao.com)河北省第七人民医院网站(http://www.hbsdqrmyy.cn/)发布体检人员名单。
体检工作由河北省第七人民医院统一组织,体检参照现行公务员录用体检标准执行,相关费用由应聘者承担。体检不合格考生或主动放弃体检的考生,取消其应聘资格,按招聘岗位总成绩从高分到低分依次递补,并对递补考生进行体检。
体检合格的,由河北省第七人民医院人事处对其思想政治表现、道德品质、业务能力、工作实绩等情况进行考察,并对其资格条件进行复查。体检、考察不合格的,取消拟聘人选资格,并从最低合格分数线以上报考同一岗位的人员中从高分到低分依次递补。
(八)拟聘用公示
经考察、体检合格的,确定为拟聘用人选,河北省第七人民医院网站(http://www.hbsdqrmyy.cn/)、诺优考(www.nuoyoukao.com)进行公示,公示期7个工作日。
(九)聘用
1、经公示期满无异议的拟聘用人员,或有反映问题但经核实不影响聘用的,办理聘用手续。按规定与河北省第七人民医院签订劳动合同。
2、对公示反映有严重问题并查有实据,不符合聘用条件的,取消其拟录人选资格,对反映有严重问题但一时难以查实的,暂缓聘用,待查实并做出结论后决定是否聘用。
五、特别提醒
1、本次招聘考试,严格遵循“公开、平等、竞争、择优”的原则,对弄虚作假、冒名顶替、违反考试纪律的考生,一律取消应聘资格。
2、招聘组织方不指定考试辅导用书,不举办也不委托任何机构或个人举办任何形式的考试辅导班或培训班。
3、请考生在网上报名时,务必准确填写本人常用联系方式,确保在招录期间保持手机等通讯设备畅通(无特殊情况一般 不会进行电话通知),并请在报名成功后及时关注报名网站各环节通知,避免错过,不再采用其他方式另行通知。
4、凡考生出现未在规定时间内按要求参加笔试、现场资格复审、面试、体检、报到等情形的,均视为自动放弃应聘资格。资格审核贯穿招聘工作全过程,在任何环节发现考生不符合招录条件的,一经查实取消其应聘资格。
5、请考生关注各环节的考试通知,公告发布后,如出现其他不可抗力等因素,将按照上级指示精神酌情调整相关工作安排。请考生及时关注报名网站,以最新通知为准。
报名咨询电话:0311-85095732 0312-2355281 15030173075
(工作时间:9:00-11:30;14:00-16:00)
河北省第七人民医院
2025年6月3日







