天津考区2023年度卫生专业技术资格考试工作安排及有关事项的通知
2022-12-30 08:59 分享到:
根据卫生专业技术资格考试办公室《关于2023年度卫生专业技术资格考试有关问题的通知》(卫考办发〔2022〕1号)、《国家卫生健康委人才交流服务中心关于2023年度卫生专业技术资格考试考务工作安排的通知》(卫人才发〔2022〕95号)要求,为保证考试顺利进行,现将我市2023年度卫生专业技术资格考试工作安排及有关事项通知如下:
一、考试报名条件
(一)凡符合《人力资源社会保障部 国家卫生健康委 国家中医药局关于深化卫生专业技术人员职称制度改革的指导意见》(人社部发〔2021〕51 号)条件的人员,均可报名参加相应级别和专业类别的考试。
(二)按照《国务院办公厅关于深化医教协同进一步推进医学教育改革与发展的意见》(国办发〔2017〕63号)、《天津市人民政府办公厅印发关于深化医教协同进一步推进医学教育改革与发展实施方案的通知》(津政办函〔2017〕126号)有关规定,本科及以上学历毕业生参加住院医师规范化培训合格并到基层医疗卫生机构工作的,可直接参加中级职称考试。
(三)根据《中央应对疫情工作领导小组关于全面落实进一步保护关心爱护医务人员若干措施的通知》(国发明电〔2020〕5号)和《人力资源社会保障部办公厅关于做好新冠肺炎疫情防控一线专业技术人员职称工作的通知》(人社厅发〔2020〕23号)相关要求,参加新冠肺炎疫情防控的一线医务人员,在符合相应报名条件的基础上,晋升高一级职称可以提前一年申报参加卫生专业技术资格考试;对做出突出贡献,获得省部级以上表彰奖励的,晋升高一级职称可以直接申报参加考试。上述享受提前申报的人员,原则上只享受一次政策优惠。
(四)凡在乡镇卫生院、社区卫生服务机构工作的医师、护师,可提前一年参加卫生专业技术资格全科医学、全科医学(中医类)和社区护理专业类别的考试。
(五)2023年度报考人员,其学历或学位取得日期和从事本专业工作年限均截至2022年12月31日。因工作岗位变动、需报考现岗位专业类别的人员,其从事现岗位专业工作时间须满2年。
报名条件中有关专业学历或学位的规定,是指国家教育、卫生健康行政部门认可的正规院校毕业学历或学位。在计算任职年限时,从事医疗或护理等执业活动的,从执业注册时间算起;取得护师、药师或技师等职称,从取得资格时间算起。
(六)自2024年起,将职业病学并入内科学专业、结核病学并入传染病学专业、职业卫生并入公共卫生专业、计划生育按专业内容分别并入妇产科和泌尿外科专业;将中医护理并入护理学专业,同时所有护理学专业考试中,相应增加中医内容。目录中将取消中医护理学(初级师、中级,专业代码分别为204、374)、结核病学、职业病学、计划生育、职业卫生(中级,专业代码分别为311、314、360、363)专业类别,相应专业报名人员请提前做好报考计划安排。
(七)凡报考《卫生专业技术资格考试专业目录》(见附件4)中专业代码为301至365以及392专业的人员,应具有相应专业执业医师资格,并在报名时提交相应专业执业医师资格证书;凡报考专业代码为203、204以及368-374专业的人员,应具有护士执业资格,并在报名时提交护士执业证书。
(八)卫生专业技术资格考试相关专业科目成绩实行两年为一个周期的滚动管理办法,在连续两个考试年度内通过同一专业4个科目的考试,可取得该专业资格证书。对不同专业(含主亚专业)之间各科目的考试合格成绩,不得作为同一专业合并计算。已参加卫生专业技术资格部分专业考试的人员,在规定的时限内报名参加剩余科目考试时须确保证件号码一致。
2023年报考中医护理学(初级师、中级,专业代码分别为204、374)、结核病学、职业病学、计划生育、职业卫生(中级,专业代码分别为311、314、360、363)专业类别的人员通过部分科目的,在2024年报考其执业范围内的相关专业时,保留2023年通过科目成绩进行滚动管理,两年内通过四个科目的为考试合格,予以发放2024年报考专业的资格证书。
(九)按照《港澳台居民居住证申领发放办法》(国办发〔2018〕81号)和《中共中央组织部 人力资源社会保障部 公安部等25部门关于印发〈外国人在中国永久居留享有相关待遇的办法〉的通知》(人社部发〔2012〕53号)要求,做好香港、澳门、台湾居民以及持有中国《外国人永久居留证》的外籍人员参加卫生专业技术资格考试相关工作。
(十)卫生专业技术资格考试考务工作由天津市医学考试中心(以下简称“考试中心”)负责。考试中心、各区卫生健康委及各单位应统一使用《卫生专业技术资格考试考务管理系统》进行考生的确认和资格审核。
二、报名方式、时间及程序
(一)报名方式
考试报名采取方式为网上预报名和线上审核确认两个阶段。
(二)网上预报名
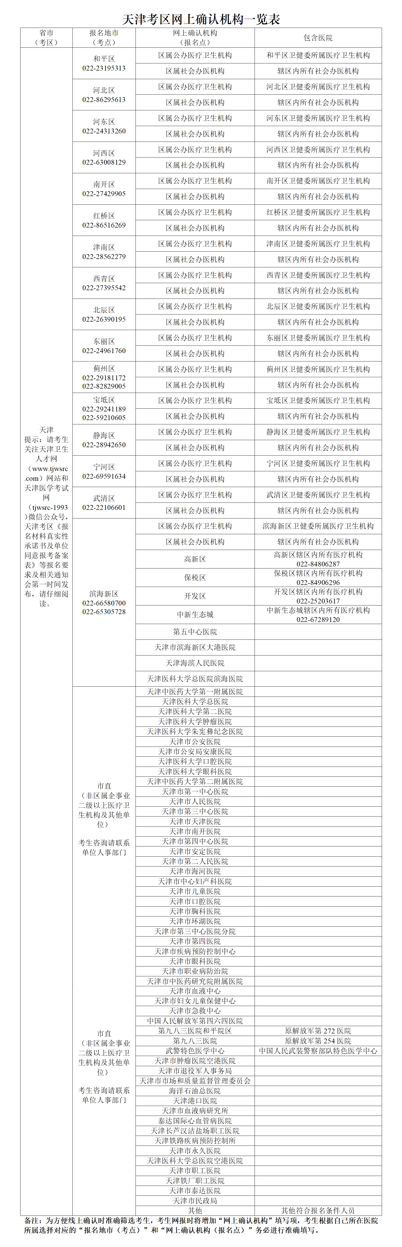
考生本人于2022年12月30日至2023年1月12日登录国家卫生健康委人才交流服务中心官方网站(原中国卫生人才网,以下简称“国家卫生人才网”)(www.21wecan.com),进行网上预报名,考生在正确选择“报名地市(考点)”后,须准确填写“网上确认机构(报名点)”项(见附件2:《天津考区网上确认机构一览表》)。
考生网上预报名时,需按要求填写相应申报信息,并将报名材料上传至系统。报名信息提交后,打印《2023年度卫生专业技术资格考试申报表》(以下简称申报表),由考生本人签字,并经所在医疗机构人事部门审查盖章。《申报表》原件按照单位要求进行上交或个人留存,用于考试通过后存入个人档案使用。
(三)网上确认机构(报名点)线上审核确认
各“网上确认机构(报名点)”应于2022年12月31日至2023年1月15日(不含节假日)期间完成考生的线上报名确认工作。考生逾期未提交报名信息(未上传相关材料)或未按要求提交补充信息(未上传补充材料)的视为自愿放弃考试资格。
(四)报名地市(考点)审核
“网上确认机构(报名点)”确认完成后提交“报名地市(考点)”进行再次审核。
“报名地市(考点)”审核时间:2023年1月16日至2月3日(不含节假日,具体时间以考点安排为准)。
(五)考区复审
“报名地市(考点)”审核完成后提交考区,考区进行复审。
考区复审时间:2023年2月6日至2月16日(不含节假日,具体时间以考试中心安排为准)。
(六)网上缴费
1.实行网上缴费,全部通过资格审核的考生2023年2月17日至28日,自行登录国家卫生人才网(www.21wecan.com)报名系统,按照系统相关提示自行完成网上缴费。
网上缴费逾期不再补缴,规定时间内未缴费的考生视为自愿放弃考试资格。
2.缴费成功的考生,如需开具所缴考试费发票,请于3月2日17:00前电话预约,并于3月3日13:30-16:30到考试中心领取,逾期不再办理开具发票事宜。
(七)打印准考证
考生本人于2023年4月6日至23日期间登录国家卫生人才网(www.21wecan.com),自行打印准考证。
(八)其他有关事宜
1.报名、缴费期间如遇问题请咨询相关考点,电话详见附件1(接听时间工作日9:00-11:30,13:30-17:00)。
2.请各有关单位和考生密切关注国家卫生人才网(www.21wecan.com)和天津卫生人才网(http://www.tjwsrc.com)以及官方微信公众号“天津医学考试网(tjwsrc-1993)”查询考试相关事宜,并下载《考生报名材料真实性承诺书及单位同意报考备案表》。
3.考生务必按《天津考区网上确认机构一览表》准确选择相对应的“报名地市(考点)”及“网上确认机构(报名点)”,填错将无法完成确认。若填错,考生可撤销提交报名信息自行修改后再次提交,如有疑问可咨询各级报名机构。
三、报名需上传的材料
(一)历史考生需上传材料
1.历史考生是指:2022年天津考区考试未通过(2022年除缺考、违纪外考试未通过的考生),报考专业、报考级别等无变化者。
2.历史考生只需上传:
(1)2022年度考试《成绩单》;
(2)《考生报名材料真实性承诺书及单位同意报考备案表》盖章版(见附件1)
(二)新报名考生需上传材料
1.《考生报名材料真实性承诺书及单位同意报考备案表》盖章版;
2.毕业证书或学位证书以及《教育部学历证书电子注册备案表》(有效期三个月)或国家教育行政部门指定的高等教育学历认证机构出具的《中国高等教育学历认证报告》;
3.卫生专业技术初级(士)报考初级(师)的人员按照有关规定上传初级(士)资格证书;报考中级的人员须上传初级(师)资格证书,其中报考《卫生专业技术资格考试专业目录》中专业代码为301至365以及392专业的人员,应上传相应专业的医师资格证书(包含证书取得时间、资格类别)和相应专业的医师执业证书(包含证书取得时间、执业范围、执业地点),报考护理相关专业的人员,应上传护士资格证书(包含证书取得时间)和护士执业证书(包含证书取得时间、执业地点);
4.一线人员申报,需提供单位出具的《一线医务人员参加卫生专业技术资格考试推荐函》(见附件2)并加盖所在单位及上级主管部门公章;
5.因工作岗位变动,报考现岗位专业的人员,在《考生报名材料真实性承诺书及单位同意报考备案表》单位审核意见栏中注明“从事现岗工作年限”;
6.社会办医疗卫生机构(或企事业二级以下医疗卫生机构,如:医务室、保健室)人员,须上传《医疗机构执业许可证》。
7.在社区卫生服务中心工作的医师、护师,提前一年报考全科医学及社区护理专业中级资格的,应在《考生报名材料真实性承诺书及单位同意报考备案表》单位审核意见栏中注明“同意提前一年申报全科医师(社区护理)中级”;
8.本科及以上学历毕业生参加住院医师规范化培训合格并到基层医疗卫生机构工作的,直接申报中级职称考试,须上传《住院医师规范化培训合格证书》;
9.具备博士学位的;具备硕士学位或大学本科学历、学士学位从事医疗执业活动满两年的,报考临床、口腔、中医主治医师,还须上传《住院医师规范化培训合格证书》;
10.香港、澳门居民申请参加卫生专业技术资格考试,报名时应上传本人身份证明,国务院教育行政部门认可的相应专业学历或学位证书,以及在医疗卫生机构从事相关专业工作年限的证明;台湾居民申请参加卫生专业技术资格考试,报名时应上传《台湾居民往来大陆通行证》,国务院教育行政部门认可的相应专业学历或学位证书,以及在医疗卫生机构从事相关专业工作年限的证明;外籍人员申请参加卫生专业技术资格考试,报名时应上传《外国人永久居留证》,国务院教育行政部门认可的相应专业学历或学位证书,以及在医疗卫生机构从事相关专业工作年限的证明。
四、考试科目及时间安排
护理学初级(师)专业采用纸笔作答方式进行考试,具体安排如下:
|
考试科目 |
考试日期和时间 |
|
|
基础知识 |
4月15日 |
9:00-11:00 |
|
相关专业知识 |
14:00-16:00 |
|
|
专业知识 |
4月16日 |
9:00-11:00 |
|
专业实践能力 |
14:00-16:00 |
|
其他118个专业采用人机对话方式进行考试,具体安排如下:
|
考试科目 |
考试日期和时间 |
|
|
基础知识 |
4月15、16、22、23日 |
8:30-10:00 |
|
相关专业知识 |
10:45-12:15 |
|
|
专业知识 |
14:00-15:30 |
|
|
专业实践能力 |
16:15-17:45 |
|
五、考试收费标准
按照国家和我市有关规定,卫生专业技术资格考试纸笔专业考务费为每人每科65元,人机对话专业考务费为每人每科70元。
六、成绩发布及成绩单打印
考试结束后两个月内,考生可凭本人准考证和有效证件号登录中国卫生人才网进行成绩查询和成绩单打印。
七、在津军队卫生人员报名安排
军队卫生人员不实行网上报名及缴费,由在津团级以上单位负责报名组织工作,师以上单位负责对军队卫生人员的报考资格进行审核。
(一)接收报名数据时间:
2023年2月1-3日、6-7日(上午9:00-11:30;下午1:30-4:30)
(二)提交报名数据需携带的材料
1.团以上单位派员持介绍信;
2.考生信息汇总的《报名册》电子版(excel格式);
3.考生电子照片(要求白底,须经过脱水印处理并使用网报照片批量审核处理工具进行处理,命名格式为:“证件编号.jpg”;
合格照片统一放进一个文件夹内并进行压缩,命名方式为:单位名称+考生照片;
4.《军队卫生人员参加卫生专业技术资格考试报名信息统计表》;
5.《军队卫生人员参加卫生专业技术资格考试报名资格审核名册》;
6.缴纳考试费。
(三)数据交接地点:天津市医学考试中心(红桥区咸阳北路6号)。联系人:吴老师,联系电话:022-58077811。
(四)领取准考证时间:2023年4月10-14日,由报名单位统一领取。
(五)军队考生参加考试必须持本人有效期内的居民身份证或临时身份证。
(六)成绩发布。军队考生考试成绩不对社会发布,成绩通知及查询由全军专业技术干部考试中心负责。
八、有关事项
(一)请各单位严格按照文件规定认真做好考试报名、审核等相关工作,对报名材料的真实与有效严格把关。加强对报考人员管理和考风考纪教育,提高考生遵纪守规意识,告知考生如发现提供虚假材料报名参加考试、发现考试过程违规违纪行为,将按照人力资源社会保障部《专业技术人员资格考试违纪违规行为处理规定》(人社部令第31号)进行处理。
(二)各单位务必及时将考试相关工作安排等重要信息通知考生,提升服务质量,为确有困难的考生提供必要的帮助,确保无漏报错报,确保2023年度卫生专业技术资格考试安全顺利进行。
(三)请各单位和考生个人密切关注中国卫生人才网(www.21wecan.com)、天津卫生人才网(www.tjwsrc.com)或微信公众号“天津医学考试网(tjwsrc-1993”)查询考试相关事宜。
附件:1.2023年度卫生专业技术资格考试考生报名材料真实性承诺书及单位同意报考备案表
3.天津考区网上确认机构一览表
2022年12月29日
文章来源:http://www.tjwsrc.com/system/2022/12/29/030099138.shtml【半月讲坛教育提醒】更多报考信息请关注天津半月讲坛官网(www.banyuetanedu.com)或微信公众号(tjbanyuetan),天津半月讲坛教育咨询电话:022-81110908,南开分校咨询电话:022-87495105,西青分校咨询电话:022-23980221,蓟州分校咨询电话:022-29880199,宝坻分校咨询电话:022-22588509。

- 2024年天津市南开区卫生健康系统公开招聘事业单位工作人员面试
- 天津考区关于2024年医师资格实践技能考试结果查询与医学综合考
- 2024年天津市津南医院面向社会公开招聘编制外合同制工作人员资
- 天津市东丽区卫生健康委员会2024年公开招聘专业技术人员体检通
- 天津市滨海新区中医医院公开招聘多种形式用工人员资格复审通
- 关于天津市西青医院2024年公开招聘编外派遣制工作人员笔试成绩
- 天津市西青医院2024年面向社会公开招聘编外派遣制工作人员22人
- 天津中医药大学第一附属医院2024年第三批人事代理制招聘总成绩
- 关于2024年天津市津南医院面向社会公开招聘编制外合同制工作人
- 天津市东丽区2024年公开招聘教师(校医)总成绩公示
- 2024年天津市南开区卫生健康系统公开招聘事业单位工作人员面试
- 天津考区关于2024年医师资格实践技能考试结果查询与医学综合考
- 2024年天津市津南医院面向社会公开招聘编制外合同制工作人员资
- 天津市东丽区卫生健康委员会2024年公开招聘专业技术人员体检通
- 天津市滨海新区中医医院公开招聘多种形式用工人员资格复审通
- 关于天津市西青医院2024年公开招聘编外派遣制工作人员笔试成绩
- 天津市西青医院2024年面向社会公开招聘编外派遣制工作人员22人
- 天津中医药大学第一附属医院2024年第三批人事代理制招聘总成绩
- 关于2024年天津市津南医院面向社会公开招聘编制外合同制工作人
- 天津市东丽区2024年公开招聘教师(校医)总成绩公示







