河北邢台应用技术职业学院2025年春季公开招聘公告
2025-04-15 09:33
学校简介
邢台应用技术职业学院是2021年4月经河北省人民政府批准、国家教育部备案的全日制普通高等专科职业院校,具有独立颁发国家承认学历证书资格。
学校位于国家级园林城市——河北省威县,规划占地面积800亩,规划建筑面积36万平米,设有信息技术学院、医药健康学院、工程技术学院、数字经贸学院、马克思主义学院5个二级学院和基础教学部。开设大数据技术、人工智能技术、工业软件开发、新能源汽车检测与维修、光伏工程、健康管理、婴幼儿托育服务与管理、数字媒体设计、农村电子商务、工业互联网技术、智能网联汽车、无人机应用技术等19个专业。目前教师580余人,在校学生9500余人。
邢台应用技术职业学院全面贯彻党的教育方针,坚持“立德树人,教育报国”的办学宗旨和“开放型、应用型、创新型”的办学定位,同时秉承“厚德精技,勤学笃行”的校训精神。逐步形成以信息技术、智慧农业、大健康、交通运输、数字经贸、低空经济等专业群的发展格局,构建以工科为主协调发展的专业体系,以培养服务“京津冀鲁豫”区域协同发展的高素质技能人才为目标,努力建设成为“政府满意、社会满意、师生满意”的区域一流高等职业学校,并力争“十五五”末升格为职业技术大学(本科),为地方经济发展提供智力支撑和人才支持。
招聘基本条件
(一)遵纪守法、身心健康,热爱高等教育事业,具有教书育人、为人师表的优秀品质和良好的学术道德;
(二)具有应聘岗位所需的专业知识和能力;
(三)符合应聘岗位学历及相关要求。
有下列情形之一者不得参与此次招聘:
1. 因违法犯罪受过治安刑事处罚的人员;
2. 受过处分和在处分期间的人员;
3. 涉嫌违法犯罪或违纪,正在接受审查或调查、审理期间的人员;
4. 涉金融、统计、房地产、保险等领域严重失信人员;
5. 在各类考试中被认定有违纪违规行为,目前仍在禁考期的人员;
6. 被开除公职的人员;
7. 现役军人;
8. 法律法规规定的其他情形不得聘用的人员。
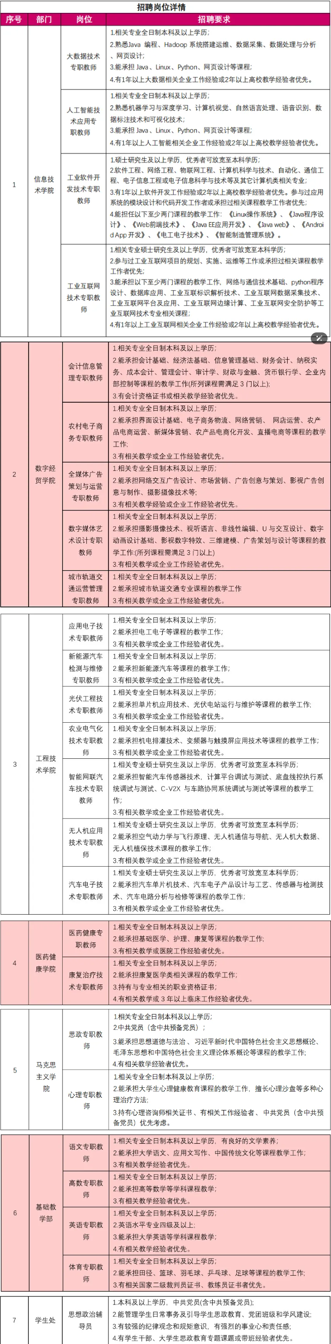
招聘岗位详情
报名时间:发布之日-2025年8月31日18:00

招聘程序
1. 请应聘者将简历(须显示政治面貌、个人照片、户籍地址)、大学成绩单,所获证书合成一个PDF版文档的形式投递到指定邮箱,简历发送至xtyyjszyxyrsc@163.com(未按要求投递自动忽略),简历命名方式:应聘岗位+姓名+毕业学校+专业+联系方式(联系方式确保准确、通畅),例如:大数据技术专职教师+张**+河北大学+1839500****。
2. 面试:将采取现场笔试+考核的方式进行。其中专职教师岗考核形式为试讲+问答(试讲场地配备智慧黑板);辅导员岗、行政岗考核形式为结构化问答;面试人员必须携带毕业证书、学位证书、身份证、大学成绩单、学信网学历证明、职称证等相关材料,面试具体时间、地点及要求以电话通知为准。
3. 根据面试综合成绩确定面试人员名单,考核主要是在试讲的基础上进一步测试应聘者的专业知识、综合分析能力、逻辑思维能力、语言表达能力等。结合笔试和考核成绩综合评议后,由学校人才招聘工作领导小组择优确定拟聘人员。
4. 拟聘人员须向我校提交身份证、学历证、学位证、学信网学历证明、大学成绩单、职称证、无犯罪记录证明等相关证明材料进行资格复审。资格复审结束后,到县级及以上医院或体检机构进行体检。
5. 体检合格后,学院正式录用。
薪资待遇
1. 人才薪酬:根据招聘岗位情况、学历及所学专业、职称等情况,采取“一人一议”方式决定;
2. 福利待遇:提供住宿、工作日免费就餐、生日福利、节日福利、缴纳五险一金、入职满半年购买重疾险、意外险;
3. 周末双休,法定节假日,带薪寒暑假,图书馆38万册纸质书籍,150 万册电子图书免费借阅。
联系方式
如有疑问,请联系邢台应用技术职业学院人事处:
1. 咨询地址:河北省邢台市威县高新技术开发区开放东路邢台应用技术职业学院图书馆4楼417室。
2. 邮箱:xtyyjszyxyrsc@163.com(请以PDF版的文档形式投递到该邮箱)。
3. 咨询电话:0319-3259755。







