中国兵器北方夜视科技研究院集团有限公司招生简章
2026-03-26 09:12
一、公司简介
北方夜视科技研究院集团有限公司(简称“夜视院集团”),隶属于中国兵器工业集团有限公司,是国内专业化水平最高、规模最大的以红外、微光技术为主的光电夜视产业集团。
夜视院集团总部设在昆明市五华区,在昆明经开区、海口区及南京江宁区产业园、西安高新区分别设有科研及生产基地。现有2个国家级试验室、1个国家级环境试验站、8家高新技术企业,资产总额104.39亿元。
夜视院集团始终将我军装备保障放在首要位置,坚持“创新为魂、客户为本”的发展理念,构建了以红外探测器、微光像增强器、OLED微型显示器件和先进光学元件研制生产为核心,夜视整机和光电系统产品开发并重的产业格局,为面向前沿探索、核心元器件自主可控贡献夜视智慧和力量。
夜视院集团现有职工3700余人,有正高级工程师250余人,高级工程师440余人,博士160余人,硕士1000余人,拥有包括中国工程院院士、国家级及省部级人才领军的技术团队,有兵器集团高层次人才专家、科技带头人、青年科技带头人、夜视院集团级科技带头人、科技骨干等;拥有光学工程硕士、博士一级学科学位授予权和博士后科研工作站、微光重点实验室等,博士、硕士研究生导师79人。
二、薪酬福利
三、简历投递
简历投递方式:邮箱投递
简历命名规范:姓名+学历+毕业院校+专业
发送简历至:ysyjtzp@163.com
“夜视院集团人力资源部”邮箱
四、招聘岗位
|
岗位 |
专业要求 |
岗位职责 |
学历要求 |
招聘方式 |
|
数智化系统工程师 |
软件工程、计算机科学与技术、控制工程、测控仪器与技术等相关专业 |
1、负责数字化建设规划、数智化系统架构开发 |
硕士及以上 |
社会招聘 |
|
软件工程师 |
人工智能、软件工程、电子科学与技术、计算机科学与技术等相关专业 |
1、负责成像电路软件设计 |
硕士及以上 |
社会招聘 |
|
硬件工程师 |
微电子、电子科学与技术、信号与信号处理、通讯工程、电路系统等相关专业 |
1、负责电路原理设计 |
硕士及以上 |
社会招聘 |
|
智能制造 工程师 |
自动化、人工智能、控制科学与技术、先进制造等相关专业 |
1、负责工艺开发和机理研究工作,解决工艺瓶颈问题 |
硕士 |
社会招聘 |
|
器件研发 工程师 |
微电子、电子科学与技术、物理学、凝聚态物理、材料科学与工程等相关专业 |
1、负责半导体器件设计 |
硕士及以上 |
校园招聘 |
|
真空技术 工程师 |
真空技术、电子封装、焊接技术等相关专业 |
1、负责新产品研发 |
硕士及以上 |
校园招聘 |
|
会计 |
会计学、财务管理、财政学、税务学等相关专业 |
1、负责日常会计核算与财务分析 |
硕士 |
校园招聘 |
五、学位点招生简章
中国兵器科学研究院(昆明物理研究所)
2026年研究生招生简章
昆明物理研究所2026年招收学术型博士和硕士研究生,招生单位名称是:中国兵器科学研究院(昆明物理研究所),单位代码:83104。
昆明物理研究所始建于1958年,隶属于中国兵器工业集团有限公司,是国内专业从事红外及微光技术研究的骨干研究所之一。2010年北方夜视科技研究院集团有限公司由昆明物理研究所、国营298厂、北方夜视技术股份有限公司重组成立,愿景是建设创新开放、国内一流、国际知名的夜视产业集团,总部设在昆明市,在昆明经开区、昆明海口,和西安、南京设有研发基地,建筑面积27万平方米,资产总额100亿余元。现有职工3700余人,有正高级工程师250余人,高级工程师440余人,博士160余人,硕士1000余人,拥有包括中国工程院院士、国家级及省部级人才领军的技术团队,开展红外器件、微光器件、微型显示器件、红外材料、低温制冷、红外成像系统、微光成像系统以及特种光学等相关技术研究。
昆明物理研究所分别于1993年和2000年获批准开展光学工程一级学科硕士和博士研究生招生,2002年获批准设立博士后科研工作站,2010年经教育部批准与北京理工大学联合招收博士研究生,拥有3个国家级科研重点实验室,现有博士研究生导师、硕士研究生导师共79人。我所硕士研究生报名、考试时间与全国硕士研究生招生报名、考试时间一致;博士研究生报名时间10-12月,次年4月在昆明总部进行初试和复试。昆明物理研究所2025年招收、学术型硕士研究生50名,博士研究生23名,2026年研究生招生计划数以教育部当年公布数为准,欢迎全国考生报考。
联系部门:人力资源部
联系电话:0871-65105242;
电子邮箱:kmwlyjszsb@163.com;
附表:
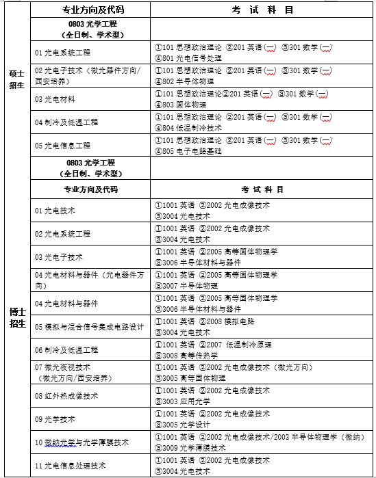
中国兵器科学研究院(昆明物理研究所)2026年研究生招生专业目录

(注:以上内容仅供参考,研究生招生具体内容及计划数以教育部当年公布内容为准。)
六、学位点招生及博士后工作站招聘
(一)博、硕士招生
昆明物理研究所“光学工程”专业博士和硕士学位点,主要招收:集成电路、软件工程、人工智能、图像处理、电子信息工程、光电系统工程、光电材料等相关专业方向研究生。
单位研究生招生网址:http://www.nvir.cn
博士、硕士报名请登录中国研招网:HTTPS://YZ.CHSI.COM.CN/
(二)博士后招聘
昆明物理研究所“光学工程”专业博士后科研工作站,主要招收:光学工程、软件/算法设计、数据科学与应用、人工智能技术及应用、石墨烯材料、集成电路设计、伺服系统设计、模式识别、图像跟踪、电路设计、嵌入式设计等相关专业方向博士后研究人员。
进站博士后享有优厚工资待遇和科研经费特别资助。
报名请登录中国博士后网站:https://www.chinapostdoctor.org.cn/
七、联系我们
夜视院集团人力资源部
联系人:刘老师 联系电话: 0871-65105242
单位地址:云南省昆明市五华区龙泉路28号
学位点招生
联系人:王老师 刘老师 联系电话:0871-65105242
单位地址:云南省昆明市五华区龙泉路28号
博士后工作站
联系人:邓老师
联系电话及邮箱:0871-65105323ddzynkm@qq.com
单位地址:云南省昆明市五华区龙泉路28号
半月讲坛温馨提示:信息均转载自官方网站,仅供参考,不构成相关服务。其最终解释权归相关单位所有,如对信息有疑问,请直接与相关单位联系。转载目的在于信息传递,我司不承担此类稿件其他行为的连带责任,如有侵权或需删除请联系我们。因此带来的不便敬请谅解!
