天津市机电工艺技师学院2026年就业见习岗位招募公告
2026-03-20 09:52
天津市机电工艺技师学院是经天津市人力资源和社会保障局认定的天津市就业见习基地。 按照《天津市就业见习管理办法》等文件要求,为帮助高校青年积累工作经验、增强就业能力,经人社机构审核确定就业见习岗位,现面向社会招募,按照择优、双向选择原则进行选拔。此招募公告本年有效。
一、见习基地基本情况
名称:天津市机电工艺技师学院
地址:天津市津南区海河教育园区雅观路17号
见习基地性质:中职教育
二、见习基本任务
在带教老师指导下完成行政、教育、教学以及科研辅助工作,接受天津市和我院的日常及就业见习管理。
三、招募岗位及数量
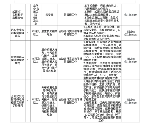
本次公开发布就业见习岗位16个,招募就业见习人员19名,具体岗位、要求详见《2026年就业见习人员招募计划表》。
四、招募人员条件
1.除具备岗位要求的学历、专业和技能等条件外,还需要具备以下条件:
(1)拥护中华人民共和国宪法,遵守各项法律法规;
(2)具有良好的品行;
(3)具有适应岗位要求的身体条件、心理素质和工作能力;
(4)具有良好的沟通表达能力,普通话标准;
(5)本市普通高校、中等职业学校(含技工学校)毕业学年全日制在校生(毕业年度1月1日至毕业证书签发日期)。离校2年内未就业高校毕业生。
2.见习期限为3至12个月,具体期限根据录取人员实际情况由见习岗位所在部门和就业见习人员协商确定。
3.符合条件的人员只能享受一次市级就业见习。已经参加过其他单位(或岗位)市级就业见习人员,不能报名我校就业见习。
五、招募程序
1.招募信息发布
招募信息发布平台:
天津公共就业服务网(https://job.hrss.tj.gov.cn)学校官方网站(https://www.cnjdxy.com)及学校微信公众号。
除上述渠道外,我院未委托任何三方机构或人员进行就业见习岗位招募或开设面试辅导,请各位报名人员谨慎甄别。
2.报名与资格审核
符合条件和岗位需求的见习人员,将个人简历发送至《2026年就业见习人员招募计划表》(见附件)指定邮箱,邮件名称为“就业见习报名+岗位名称+姓名”,符合多个岗位报名条件的不限制报名岗位数量。
按照择优、双向选择原则,学院职能部门逐一审核申报人员条件、资格,结合用人需求和岗位实际,择优确定面试对象,邮件或电话通知后续安排。未收到邮件或电话通知的,即为暂未被录用。
3.招募录用
学院通过邮件或电话通知被录用人员,提交相关资料后与我院签订就业见习协议。
六、见习岗位待遇说明
1.我院为见习人员缴纳见习期间人身意外伤害保险;根据见习人员实际出勤情况按月发放生活费补贴,标准为中等职业学校(含技工学校)毕业生及大专生100元/人/天,本科生140元/人/天,硕士生170元/人/天。(技工院校预备技师(技师)班毕业生与大学本科学历人员同等对待)
2.在校见习时间按照我院教职工标准享受用餐待遇。
3.参加就业见习招募不收取任何费用,见习期间不视为就业,不签订聘用/劳动合同,不缴纳社会保险,不与事业单位公开招聘工作人员挂钩。离校2年内未就业高校毕业生见习期满后可按规定参照应届毕业生享受有关政策。
七、政策咨询
咨询电话:022-28775521
联系人:郭老师



天津市机电工艺技师学院
二〇二六年三月十九日
半月讲坛温馨提示:信息均转载自官方网站,仅供参考,不构成相关服务。其最终解释权归相关单位所有,如对信息有疑问,请直接与相关单位联系。转载目的在于信息传递,我司不承担此类稿件其他行为的连带责任,如有侵权或需删除请联系我们。因此带来的不便敬请谅解!
