国网信息通信产业集团有限公司(北京)2026年高校毕业生招聘公告(第二批)
2026-02-27 14:22
一、公司简介
国网信息通信产业集团有限公司(简称“国网信通产业集团”)成立于2014年底,是国家电网有限公司全资子公司、直属单位,是公司数字化智能化建设的专业化公司和重要骨干力量,主要业务包含人工智能、电网数字孪生、新型负控、北斗及地理信息、通信网络及算力、数字智能终端、网络及信息安全、电力信创、电数碳融合、量子技术电力应用、数字基础平台及应用、数据资产运营、电力基础资源运营、高端智库等领域。拥有38家二级分子公司(3家分公司、1家省思极科技公司),服务范围覆盖全国。
国网信通产业集团秉持“以客户为中心、营销为龙头、研发为核心”发展理念,立足“能源数字化的引领者、数字产业化的推动者”发展定位,践行“产品化、专业化、生态化”发展路径,弘扬“大道至简、风清气正”的文化理念,加快推进高质量发展。获评国资委国有企业公司治理基层示范企业,全面入选国资委“创建世界一流专业领军示范企业”“双百企业”“科改示范企业”三大改革示范专项行动,拥有4家国家级专精特新“小巨人”企业、10余家省级专精特新“小巨人”或“专精特新”中小企业,连续9年蝉联软件行业应用领域十大领军企业。现有国家级科研平台2个,省部级科研平台9个,博士后工作站4个,荣获国家级科技奖励2项,日内瓦国际发明展奖5项,省部级/行业级科技奖励270余项,授权专利2000余项。
二、报名条件和需求信息
)。
3.所学专业应满足招聘单位业务需要,专业基础知识扎实。招聘专业指主修专业,不含辅修及第二学位专业。
4.具有良好的思想品德和个人素养,认同国家电网有限公司和国网信通产业集团企业文化及核心价值观,身心健康,诚实守信,无不良记录。
5.同等条件下,退役军人优先录用。
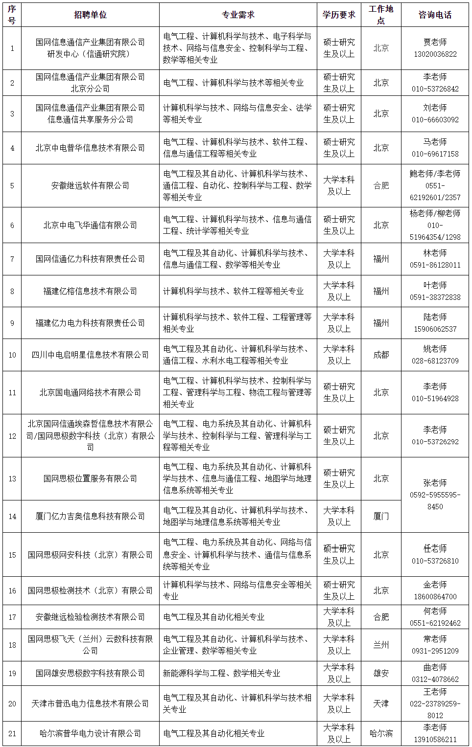
以电工类和电子信息类专业为主;招聘岗位以技术研发类及电网业务类为主。各单位招聘需求详情如下:

注:各单位咨询电话仅接受针对本单位情况及岗位信息的咨询,招聘考试工作安排及报考政策等相关问题,请拨打国网信通产业集团招聘政策咨询电话(010-53727271/7265(一)简历投递
登录国家电网有限公司人力资源招聘平台(https://zhaopin.sgcc.com.cn)注册个人信息,选择【国网信息通信产业集团有限公司。
(二)简历筛选
国网信通产业集团对应聘毕业生进行统一简历筛选及资格审查,毕业生接到资格审查及考试通知(站内信、短信)后,需在规定时间内登录招聘平台确认是否参加考试(待办事项-我的消息)。收到多个志愿单位考试邀请的考生,仅能选择一个进行考试确认(三)资格审查
确认参加考试的应聘毕业生,需按通知要求携带本人相关资料,在规定时间内(预计考前1-2天)到指定地点参加资格审查(具体安排以后续通知为准),资格审查通过后将现场打印准考证,明确考试科目、时间、考场等信息。请考生务必在资格审查前,在招聘平台正确填写国内最高学历学籍验证码。
公司公告”专栏。
集团将根据笔试情况确定参加面试人员名单,并通过手机短信、电话等方式发送面试通知,未入围者不再另行通知。
集团将根据岗位需求计划,结合应聘者笔面试综合成绩及个人意愿,择优确定拟录用人选,经国家电网有限公司审批通过后在招聘平台进行公示,公示无异议者正式签约录用。入职前将通过毕业证、学位证等原件再次核实考生毕业时间、专业、学历等资格信息,对于信息不符、未能按时提供相关证书者,将不予接收。
四、有关要求
(一)应聘者所填报、提交的各项个人资料必须真实、准确,否则取消应聘资格。
(二)请应聘者确保联系方式填写准确,通信工具畅通,并随时关注国网信通产业集团在招聘平台发布的最新信息。
(三)报名过程中遇到技术问题,请联系招聘平台运维,咨询电话:400-1095-598<span times="" new="" roman";="" mso-hansi-font-family:"times="" roman";mso-bidi-font-family:"times="" color:black"="" style="box-sizing: inherit; z-index: initial !important; font-family: 微软雅黑;">,rlzyb@sgcc.com.cn。
(四)国网信通产业集团在招聘过程中不收取报名费、中介费、手续费、资料费等费用,请广大应聘者提高警惕,防止受骗。对于发布虚假招聘信息的个人或机构,国网信通产业集团保留追究法律责任的权利。
(五)其他未尽事宜以招聘平台最新发布的公告为准。
五、联系方式
招聘政策咨询电话:010-53727271/7265(仅工作时间接受应聘考生本人咨询)
24小时客服热线:400-888-0186
咨询邮箱:zhaopin@sgitg.sgcc.com.cn
本招聘公告最终解释权属国网信息通信产业集团有限公司。
国网信息通信产业集团有限公司
