应急管理部天津消防研究所面向社会公开招聘劳务派遣制工作人员公告
2021-12-13 14:45 分享到:
天津消防研究所是国内领先、国际知名的综合性消防科研机构,拥有世界一流的综合性消防科研试验基地,研究领域包括建筑防火技术研究、工程消防应用技术研究、火灾科学研究、火灾原因分析鉴定与相关技术研究、消防标准化技术研究、消防检测技术研究和消防软科学技术研究等。为满足日常工作的需要,补充人力资源不足,现面向社会公开招聘20名工作人员,采用劳务派遣制,与人力资源公司签订《劳动合同》。现将有关事宜公告如下:
一、招聘人数
派遣制工作人员20名。
二、招聘岗位及条件
(一)招聘条件:
1.1981年1月1日以后出生;具有中华人民共和国国籍;拥护中华人民共和国宪法,拥护中国共产党的领导,具有良好的政治素质和品行,遵纪守法。
2.具有国家承认的本科及以上学历(应届及往届均可);如工作经验丰富或专业特长突出,可放宽至专科学历。
3.具有正常履行职责的身体条件(身体匀称、健康、五官端正、裸眼或矫正视力正常、无口吃、无重听、无色盲、无色弱、无纹身、或无其他不适合从事相关工作的重大疾病)
4.具有符合职位要求的工作能力;
5. 具有忠诚、奉献、吃苦耐劳的精神,服从分配;
6.具有良好的道德情操和心理素质,纪律观念较强,能够保守工作秘密;
7.符合下列条件者优先:
(1)中国共产党党员;
(2)退伍军人;
(3)熟悉相关领域技术发展趋势,有从事设计、生产、检测相关产品经验者优先考虑;
(4)具有相关行业资格证书、职称证书者、技能证书者优先考虑。
8.具备下列情形之一者,不能录用:
(1)有违法犯罪记录、受过刑事处罚、劳动教养、少年管教的或者治安管理处罚的;
(2)涉嫌违法违纪正在接受审查,尚未作出结论的;
(3)受过党(团)纪、政纪、校(院)纪、军纪处分的;
(4)曾被辞退或开除公职的;
(5)道德败坏,有不良行为,受过公安机关处理的;
(6)在境内外从事颠覆我国政权活动的;
(7)家庭主要成员中有刑事犯罪人员;
(8)对党和国家的路线、方针、政策及法律的政治态度有问题的;
(9)本人、直系亲属有参加非法组织、参与邪教活动的或正在服刑的;
(10)工作学习中有重大泄密问题。
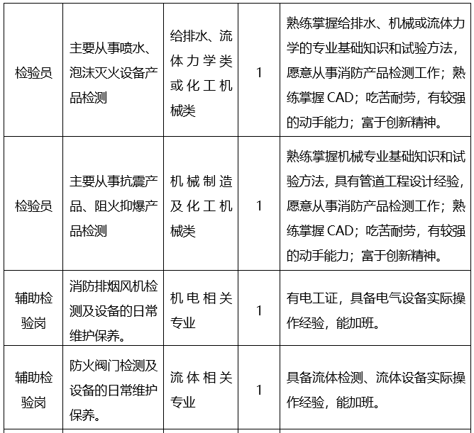
(二)招聘岗位及工作地点::
工作地点:天津市西青区津涞公路富兴路2号






三、招聘程序
(一)招聘流程:发布公告、报名、现场资格审核、面试、体检、考察、公示、聘用;
(二)报名方式、时间及相关事宜
1.发布公告、公示均在锐博人力集团官网http://www.nnngu.com查询。
2.报名时间:从2020年12月25日9:00至2021年1月 31日17:00。
3.报名方式:报考人员通过手机微信扫码进入报名程序,“应急管理部天津消防研究所派遣制工作人员报名”二维码见下图:

(报名人员扫码或长按此二维码前往“小时间招聘”小程序)
4.其它相关事项
(1)报考人员在微信扫码报名时,需上传身份证正面照片实名认证后,方可点击“我要报名”。
(2)报名成功后,回到小程序首页,选择“个人中心”,在“我的简历”中按要求填写个人简历(工作/实习经历、教育经历为必填项,其他选填。同时在在“个人相册”中添加学历证书、户口本首页、本人页、资格证书等相关证明材料图片)。报名人员应如实填写个人简历中的相关信息,如报名人员提交虚假信息和材料,由此造成的一切后果责任自负。
(3)报名咨询电话:李老师,13114951896
李老师,13212127408。
(三)资格初审
招聘单位根据岗位条件对报名人员填写的信息及上传的资料进行初审。合格人员将按报名先后顺序,分批次进入资格复查、面试等流程。请随时登录锐博人力集团官网http://www.nnngu.com查询结果。
(四)资格复核、面试
面试由天津消防研究所组织,时间、地点另行通知。
面试时,报名人员须持相关资格证书原件及复印件(包括身份证、户口本、学历证、岗位资格证、职称证、技能证等)现场进行资格复审,合格者当场进入面试程序。
报名人员登录锐博人力集团官网http://www.nnngu.com查询面试结果。
(五)考察、体检
根据面试成绩,按照由高至低的顺序,确定进入考察和体检人员名单,进行考察和体检。体检在指定医疗机构统一进行,费用自理,非招聘单位原因,未按照规定时间和地点参加体检的报名人员,视为自行放弃,责任自负。
(六)公示
根据面试成绩和体检结果,择优确定拟聘用人选,公示无异议或经调查异议不属实者,执行劳务派遣。
四、福利待遇
(1)试用期税前工资3000-4000元/月。
(2)试用期满后根据劳务派遣人员工作表现转正定级,税前工资3500元-6000元/月。
(3)工作期间按照天津消防研究所加班费管理相关制度发放加班费。
(4)缴纳五险一金,享受国家规定的防暑降温、冬季采暖等福利,工作满1年,根据全年工作表现及年终考核情况发放年终奖励。
五、有关注意事项及说明
1、应聘人员须按时限要求填报并提交相关报名材料,过期不予受理。恕不接待来访。
2、应聘人员请及时关注锐博人力集团官网http://www.nnngu.com网站的相关信息,对未通过资格审核、面试者,不再单独通知。
3、应聘人员应保证所提供材料真实准确,如隐瞒个人真实情况导致天津消防研究所和人力资源公司相关用工信息错误,将退回人力资源公司,由人力资源公司办理解除劳动关系手续。
4、本次公开招聘面试不指定辅导用书,不举办也不委托任何机构举办辅导培训班。社会上以任何名义举办的辅导班、辅导网站或发行的出版物、上网卡等,均与本次考试无关,敬请广大报名人员提高警惕。资格审查贯穿招聘工作全程,对提供虚假材料、故意隐瞒实情,及在应聘考核中作弊的,一经查实立即取消聘用资格。报考人员应根据公告安排及时查阅报名网站中有关信息,因报考人员自身原因未能按时参加招聘工作的,视为自动放弃。所有报名材料留档备查,一律不予退还,请应聘人员做好备份。
六、联系方式
联系人:李老师
电 话:022-27735862,13114951896,13212127408
应急管理部天津消防研究所
【半月讲坛教育提醒】2020年天津更多报考信息请关注天津半月讲坛官网(www.banyuetanedu.com)或微信公众号(tjbanyuetan),天津半月讲坛教育咨询电话:022-23108061,南开分校咨询电话:022-87495105,西青分校咨询电话:022-23980221,蓟州分校咨询电话:022-29880199,宝坻分校咨询电话:022-22588509,青岛分校咨询电话:0532-86999183。








