中水电(天津)建筑工程设计院有限公司管理岗2026届校园招聘公告
2025-12-16 09:30
一、企业简介
中水电(天津)建筑工程设计院有限公司(以下简称:公司) 是中国电建旗下中国水电基础局有限公司的全资子公司,公司成立于1984年10月,具有独立法人资格。公司前身为中国水利水电基础局设计公司和中国水利水电基础工程局技术咨询中心,现持有岩土工程专业类(设计、物探测试检测监测)甲级;岩土工程专业类(勘察)乙级;水利行业(灌溉排涝、河道整治、城市防洪)专业乙级;测绘资质乙级;水利水电工程咨询乙级等多项资质,是一家兼具专业实力与创新的企业。
公司在东南亚、南亚11个国家(泰国、老挝、印尼、柬埔寨、马来西亚、新加坡、菲律宾、孟加拉、巴基斯坦、伊拉克、阿塞拜疆)设立国别代表处开展国际业务,主要从事水利工程及岩土工程勘察、设计、咨询等业务,涉及市政、水利、建筑工程、地基基础等多领域业务。
二、招聘岗位
管理岗
三、应聘条件
1.全国普通高等院校2026年全日制应届高校本科及以上学历毕业生(含2025年未就业毕业生),需在2026年入职前取得相应学历、学位证书(国内院校毕业生学历、学位需经教育部认证)。
2.专业基础扎实,学习成绩无不合格,能够熟练使用所学专业软件和常用办公软件。
3.身体健康,能够适应岗位工作要求,符合入职体检标准。
4.认同企业核心价值观,有强烈的事业心和责任感,愿意投身行业发展。
5.同等条件下,党员、学生干部优先,取得国家英语四级及以上证书者优先。
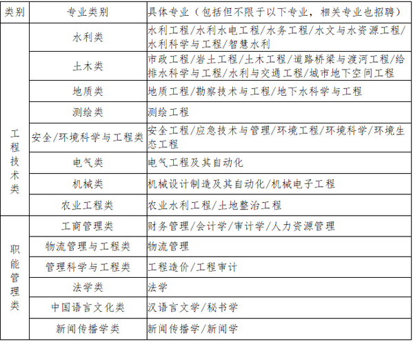
四、招聘专业
五、招聘时间
分秋季和春季招聘,招聘期内,招满即止。
(1)秋季招聘:2025年9月至2025年12月。
(2)春季招聘:2026年3月至2026年5月。
六、薪酬福利
我们具备完善的薪酬激励制度,具备同行业有竞争力的薪酬水平,能力越大,责任越大,收入越高。
我们提供具有竞争力的薪酬福利体系。
1.薪酬结构:岗位绩效工资制(基本工资+绩效工资+各类津补贴)
2.社会保险:五险一金。
3.其他福利:带薪年休假、探亲假、护理假、育儿假等休息休假;提供食宿,享受餐补、健康体检等其他福利。
七、应聘方式
1.现场应聘:①参加集团公司组织开展的集中招聘;②在高校组织开展专场校园招聘宣讲会;③参加高校毕业生就业双选会。
具体现场招聘行程请关注水电基础局官网(www.chinafec.com)和高校就业信息网。
2.网申应聘:
电子邮件投递:sdjcyizhaopin@163.com(邮件主题“毕业年份+学校+专业+姓名”)→筛选简历→视频面试→签订就业协议
(投递简历材料:个人简历、毕业生就业推荐表、成绩单、英语等级证书及其他各类获奖证书、学信网《教育部学籍在线验证报告》)
【温馨提示,事半功倍】
1.求职前与父母就工作相关事宜做好沟通;
2.提前熟悉并适应校园招聘节奏;
3.参加线下校园招聘,直奔宣讲会/双选会现场投递简历。
八、联系方式
联系人:牟老师
招聘电话:022-29362622
公司总部地址:天津市武清区雍阳西道83号
半月讲坛温馨提示:信息均转载自官方网站,仅供参考,不构成相关服务。其最终解释权归相关单位所有,如对信息有疑问,请直接与相关单位联系。转载目的在于信息传递,我司不承担此类稿件其他行为的连带责任,如有侵权或需删除请联系我们。因此带来的不便敬请谅解!

