雄建公交公司招聘3名派遣人员公告
2024-10-24 10:43 分享到:
为保障雄建公交公司健康有序发展,加强人才队伍建设,根据公司实际及业务发展需要,拟招聘劳务派遣人员3人,为公司发展建设提供人才智力保证。现将有关事项公告如下:
一、招聘原则
坚持“急需紧缺、专业对口、注重实绩”的原则,按照德才兼备的用人标准,进行招聘。查看河北各地最新招聘信息
二、招聘岗位及条件
(一)牢固树立“四个意识”,坚定“四个自信”,坚决做到“两个维护”,遵纪守法,克己奉公;
(二)具有正确的世界观、人生观和价值观,认同集团的文化理念;
(三)具有良好的职业素养,勤勉尽责、开拓创新、团结合作、激情奉献;
(四)具有履行岗位职责的综合素质、专业知识、从业经历、工作能力以及必要的任职资格等;
(五)具有良好的心理素质和能够正常履职的身体素质;
(六)身体健康,形象良好,具体条件参照《公务员录用体检通用标准(试行)》和《公务员录用体检特殊标准(试行)》;
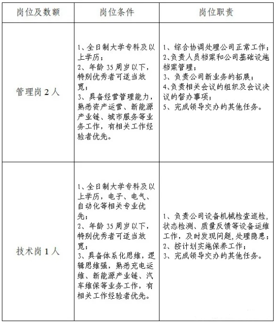
(七)招聘岗位具体条件及岗位职责为:

有下列情形之一的,不得报考:
1.曾因犯罪受过刑事处罚或曾被开除公职的;
2.受到诫勉、组织处理或者党纪政务处分尚处于影响期内的;
3.正在接受审计,或涉嫌违纪违法正在接受有关机关审查尚未作出结论的;查看河北各地最新招聘信息
4.因个人原因导致企业或机构经营管理不善,发生安全、质量等重大责任事故,或者出现严重亏损、造成重大经济损失的;
5.个人在企业经营管理活动中有弄虚作假记录的;
6.有法律、法规规定不能担任国企职务的。
三、网上报名及资格初审
(一)报名时间:2024年10月24日上午9:00—10月28日上午11:00。
(二)报名网址:http://47.93.30.137:9797/
(三)本次招聘实行网上报名。报考人员注册个人基本信息、照片上传、报名、查询资格审核结果、网上缴费、打印准考证、查询成绩等均通过网络进行。请报考人员在指定时间内登陆报名网站报名。上传的本人电子照片具体要求为:本人近期免冠正面电子证件照片(蓝底或白底小二寸证件照,JPG格式,文件大小不超过1MB)。上传附件内容要求:身份证、户口本、毕业证书、学信网证明、报考岗位条件所需要的其他证明性材料。(证件需合并为一张PDF格式扫描件,文件大小不超过5MB)
(四)资格初审合格,缴纳报名考务费100元。缴费截止时间为2024年10月28日下午14:00。(缴费设置为网银支付,支付时备注好报名人身份证号,10月29日下午统一进行缴费信息审核)
(五)网上报名实行严格的自律机制。报考人员必须承诺报名信息真实有效,对提交审核报名信息的真实性负责。凡发现网上填报的信息与事实不符的,取消聘用资格,情节严重的记入诚信档案。查看河北各地最新招聘信息
四、招聘程序
本次考试采用面试形式,面试等时间由短信另行通知。
(一)面试
面试采取结构化面谈的方式进行,主要考察考生的理论水平、专业知识、临场应变能力、语言表达能力以及心理素质等。
面试成绩满分为100分。
(二)体检
依据综合成绩从高分到低分顺序,按岗位招聘人数等额确定进入体检人员名单。比例内末位总成绩并列时,优先进入体检的顺序为:①具有岗位相关工作经验的;②全日制院校毕业学历层次高的;③符合报考岗位规定学历毕业时间早的。
初次体检不合格人员允许复查一次,复查仍不合格者,取消聘用资格。
(三)政治考察
对拟聘用人员及直系亲属进行政审,并对资格条件进行复查。对体检、考察考核以及公示期间经举报查实的不合格人员,不予聘用。
(四)公示
根据面试成绩、体检、政治考察结果,按照招聘计划1:1比例由高到低确定拟聘人选。拟聘人选面向社会公布,公示期为三天(含节假日)。
对体检、政治考察以及公示期间经举报查实的不合格人员,不予聘用。
五、人员管理及薪酬待遇
聘用人员基本工资标准比照本县同类人员同等待遇。聘用人员与人力公司签订劳动合同,试用期三个月,在试用期被证明不符合录用条件的解除劳动合同,劳动合同期限为两年,由雄安雄州产业发展有限公司集中统一管理,统筹安排工作。查看河北各地最新招聘信息
六、其他
本次招聘工作由雄安雄州产业发展有限公司委托河北雄安雄投人力资源有限公司负责,依法依规有序组织实施。
咨询电话:0312-6155507。
咨询时间:上午9:00-11:00 下午14:30-17:00。







