河北水利建设管理有限公司公开招聘20名工作人员公告
2024-09-10 09:34 分享到:
为满足河北水利建设管理有限公司(以下简称“水建公司”)用人需求,现公开招聘工作人员20名。有关事宜公告如下:
一、招聘单位简介
河北水利建设管理有限公司成立于2023年12月25日,注册资本10亿元,为河北水利发展集团有限公司所属全资子公司。主要承担全省重大水利工程、骨干水网、南水北调后续工程等项目投融资、技术咨询、建设管理等工作。查看河北各地最新招聘信息
二、招聘原则
招聘工作坚持德才兼备,贯彻公开、公正、竞争、择优的原则,实行公开招聘,在考试、考核的基础上择优聘用。
三、招聘方式
本次招聘采取公开招聘方式按照发布招聘公告、报名及初审、笔试、资格复审、面试、体检、考察、拟聘人员公示、办理聘用手续等步骤进行。
四、招聘岗位
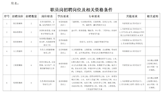
本次公开招聘工作人员共20人。(详细招聘岗位、数量和要求详见附表)
五、报名条件
1.具有中华人民共和国国籍,遵纪守法,品行端正,热爱工作,有良好的职业道德,责任感强,热爱水利事业;查看河北各地最新招聘信息
2.身体健康,能正常履行招聘岗位职责;
3.具备招聘岗位要求的学历学位、专业和其他资格条件,详见附表;
4.有下列情况之一者,不得报考:
(1)因犯罪受过刑事处罚的;
(2)被开除中国共产党党籍的,或被开除公职的;
(3)被依法列为失信联合惩戒对象的;
(4)涉嫌违纪违法正在接受有关专门机关审查尚未作出结论的;受到诫勉、组织处理或者党纪政务处分等影响期未满或者期满影响使用的;
(5)按照国家有关规定,到定向单位工作未满服务年限或对转任有其他限制性规定的;
(6)法律法规规定的其他情形;
(7)普通高等学历教育(非在职)在读学生;
5.回避制度
与招聘单位现有正式人员有夫妻关系、直系血亲关系、三代以内旁系血亲及近姻亲关系的人员不得报考。
六、招聘程序
通过诺优考、诺聘公众号、水建公司公众号等相关平台面向社会公开发布招聘信息。查看河北各地最新招聘信息
(一)报名和资格初审
公告发布时间:2024年9月9日
报名网址:https://s.nuoyoukao.com/s/24299
报名时间:
2024年9月10日9:00—2024年9月16日17:00
初审截止时间:2024年9月17日17:00
缴费截止时间:2024年9月18日17:00
网上报名的基本程序:
1.考生开始报名前,须完全了解本次招聘政策和拟招聘岗位条件,认真阅读本公告并同意《诚信承诺书》,并按步骤进行具体操作。
2.考生网上报名实行严格的自律制度,必须承诺履行《诚信承诺书》,对提交审核的报名信息的真实性负责。资格审查贯穿招聘全程,无论何环节,凡发现网上所填报信息与实际不符或不符合本《公告》及招聘条件要求的,取消该考生应聘资格。
3.考生网上报名须使用有效期内的二代居民身份证注册后才能登录报名系统,进行填表和提交审核,账号和密码是登录报名系统的唯一标识,密码可修改,均务必牢记并保管好。
4.考生要规范填写或选择表项,报名时按实际报考岗位要求上传PDF格式的相关资料及证书。照片信息要求上传本人近期、正面、免冠白底照片,照片中显示考生头部和肩的上部,参照身份证照标准执行,不得美颜修图,以防人脸识别失败延误考试(照片支持.jpg/.jpeg/png格式)。
5.考生“提交审核”后信息将被锁定,在未反馈审核结果前不能修改。一般情况下,审核员48小时内会在报名系统上回复审核结果。“审核未通过”的,可根据提示的未通过原因,修改信息或改报岗位并重新提交审核;“审核通过”的,将不能再修改,进入缴费程序。初审时间截止后未通过审查的,不能再次提交报名申请或改报其他职位。查看河北各地最新招聘信息
6.考生网上支付。审核通过的考生,按照网上提示步骤进行报名考务费的支付。报名费100元,支付过程中要耐心,按照页面提示逐步操作,不要轻易关闭支付页面。考生缴费后请再次登录系统查询报名状态,确认报名及缴费是否成功,以免影响考试。缴费成功即完成报名。未按期缴费者视为自动放弃报考。
报名开始和结束时容易出现网络拥堵,建议考生合理安排报名时间,尽量避开高峰期报名、缴费。
多名考生使用同一台电脑报名或缴费时,每位考生报名完成后一定要点击退出系统按钮,关闭所有显示本人信息的填报页面,禁止同时打开两个或两个以上页面,以免发生错误。
(二)笔试
1.准考证打印。笔试准考证打印时间请及时关注报名网站,报名成功的考生登录网上报名系统自行下载打印《笔试准考证》,请报名成功者予以关注,并按照公告明确的时间打印准考证,逾期者责任自负。笔试时间、地点以《笔试准考证》(报名网站自助打印)注明的时间、地点为准。参加笔试时,考生必须同时携带《笔试准考证》和二代居民身份证原件,方可入场参加考试。
准考证打印时间:
2024年9月19日9:00—2024年9月21日12:00。
2.笔试科目。笔试科目包括《公共基础知识》和《职业能力测验》,各占卷面分值50%,题型均为客观题,满分100分,考试时间120分钟。
(注:考试需填涂答题卡,考试所需2B铅笔、橡皮等用具考生自备)
3.笔试地点及时间。笔试考场设置在河北省石家庄市,具体地点及时间详见《笔试准考证》。查看河北各地最新招聘信息
(注:笔试开考15分钟后,考生不得进场)
4.笔试合格分数线及成绩查询。笔试合格分数线为参加本次考试同一岗位应聘人员平均得分的60%。考生请及时关注网上报名系统,查询本人笔试成绩、排名以及是否进入下一环节。在最低合格分数线以上依据应聘人员笔试成绩由高到低顺序,各岗位按1:3的比例确定面试人选,比例内末位成绩并列者全部进入,未达到1:3比例的全部进入。
笔试有作弊、笔试成绩低于合格分数线、缺考等情况的考生,不得进入资格复审。
(三)资格复审
面试前将对拟参加面试人员进行资格条件复审。请考生保持通讯工具畅通并及时关注报名网站,工作人员将以电话及报名网站公布的形式通知考生参加资格复审。资格复审时,应聘人员应按照招聘岗位资格条件要求提供本人身份证、准考证、毕业证、学历认证报告(学信网)及报考岗位相关证书等证件资料原件和复印件。经复审不符合资格条件的或无故不参加复审的,取消面试人选资格。不能按要求提供有效证明材料的视为自动放弃报考资格。出现的比例内空缺,在笔试合格分数线以上报考同一岗位的人员中从高分到低分依次递补。查看河北各地最新招聘信息
(四)面试
1.面试通知单打印。考生请及时登录网上报名系统自行下载打印《面试通知单》,面试时考生必须携带本人身份证和《面试通知单》参加面试。
2.面试时间、地点:详见《面试通知单》
3.面试方式。采取结构化面试方式进行,主要测试应聘人员的综合素质和相关能力。面试满分100分,最低合格分数线60分。面试当场打分,面试成绩采用“体操打分”方法,去掉一个最高分和一个最低分,其他分数的平均分为面试成绩,保留小数点后2位。
4.面试成绩查询。面试结束后,当天可登陆报名网站查询面试成绩。
(五)总成绩合成
总成绩=笔试成绩×50%+面试成绩×50%,保留小数点后两位。总成绩将在报名网站公布,请考生及时关注。
(六)体检和考察
1.考生请及时登陆报名网站查看是否进入体检环节并下载打印体检通知单,人员名单及有关事项将通过报名网站予以公布。根据应聘人员考试总成绩,按照1:1的比例从高分到低分确定参加体检人选;末位成绩并列的,面试成绩高者进入体检人选。
进入体检人员持本人身份证及体检通知单,按体检通知单规定时间前往指定体检地点,并按照指定项目体检,体检费用由考生自行承担。体检项目标准按照《关于修订〈公务员录用体检通用标准(试行)〉及〈公务员录用体检操作手册(试行)〉有关内容的通知》(人社部发〔2016〕140号)有关规定执行,未按要求时间体检或未按指定项目体检者按照放弃应聘处理。相关体检指标严格管控,一票否决,体检不合格人员允许复检一次,复检仍不合格者,取消录用资格,空缺岗位在报考同一岗位人员中按以下顺序确定递补人员名单:面试成绩较高者,学历(学位)较高者。查看河北各地最新招聘信息
2.体检合格的,进入考察环节,对其思想政治表现、道德品质、业务能力、工作实绩等情况进行考察,考察不合格、未按要求或不配合提供相关材料的,取消其拟聘人选资格,并从最低合格分数线以上报考同一岗位的人员中从高分到低分依次递补。
(七)公示与聘用
拟聘用人员在报名网站、水建公司公众号等平台进行公示,公示期为5个工作日。对公示期满无异议的,按程序办理相关聘用手续。拟聘用人员应服从水建公司分配,并按水建公司内部相关规定实行试用期,试用期一并计算在聘用合同期限内。试用期满考核合格的,予以正式聘用;不合格的,取消聘用。录用后,如经查实个人相关证件及资格证书涉及虚假材料、伪造编造情形的,一并取消录用,问题严重的追究责任。
七、薪酬福利标准
薪酬福利按照水建公司批复薪资标准相关规定执行。招聘人员应积极配合做好各项保险转移、接续等手续,各项保险完成转移接续后,到达法定退休年龄时,养老、医疗保险等缴费年限仍不满足办理退休的相关要求,按政策需补缴的各项保险费用全部由本人承担。水建公司不承担相应费用。
八、注意事项
1.本次招聘实行诚信报名机制,考生须履行《诚信承诺书》内容,对个人填报信息和提供材料的真实性负责。资格审核贯穿招聘工作全过程,在任何环节发现考生不符合招聘条件的,一经查实,取消应聘资格,有弄虚作假行为的要追究责任。查看河北各地最新招聘信息
2.考生务必牢记报名审核和缴费截止、打印准考证、笔试、资格复审、面试、体检等重要时间节点,凡在规定时间内未能完成相关操作或未能参加招聘活动的,视为自动放弃。考生在网上报名时,务必填写本人常用的联系方式,并在招聘期间保持手机等通讯设备畅通,因通讯不畅错过考试、考察、递补等招聘环节的,自行承担责任。因个人原因造成证件丢失、被他人盗用或信息被恶意篡改而影响招聘的,自行承担责任。
3.此次考试不指定考试辅导用书,不举办也不委托任何机构或个人举办任何形式的考试辅导班或培训班。
4.本公告最终解释权归河北诺聘网络科技有限公司所有。
咨询电话:0311-66579137、15931179130
监督电话:0311-85095776
咨询时间:9:00-11:30,13:00-17:00









