首页
招聘信息
辅导简章
开课通知
网校网课
直播课程
天津市考
招考信息:
招考公告
报名入口
准考证打印
成绩查询
通知须知
公示公告
历年真题:
笔试
面试
备考资料:
行测
申论
面试
辅导信息:
辅导简章
开课通知
直播课程
网校网课
国考省考
招考信息:
招考公告
报名入口
准考证打印
成绩查询
通知须知
公示公告
历年真题:
笔试
面试
备考资料:
行测
申论
面试
辅导信息:
辅导简章
开课通知
直播课程
网校网课
事业单位
招考信息:
招考公告
报名入口
准考证打印
成绩查询
通知须知
公示公告
历年真题:
笔试
面试
备考资料:
职测
公基
写作
面试
辅导信息:
辅导简章
开课通知
直播课程
网校网课
选调招考
招考信息:
招考公告
报名入口
准考证打印
成绩查询
通知须知
公示公告
历年真题:
笔试
面试
备考资料:
行测
申论
公基
面试
辅导信息:
辅导简章
开课通知
直播课程
网校网课
教师招聘
招考信息:
招考公告
报名入口
准考证打印
成绩查询
通知须知
公示公告
历年真题:
笔试
面试
备考资料:
教综
学科
面试
辅导信息:
辅导简章
开课通知
直播课程
网校网课
医疗卫生
招考信息:
招考公告
报名入口
准考证打印
成绩查询
通知须知
公示公告
历年真题:
笔试
面试
备考资料:
医学知识
面试
辅导信息:
辅导简章
开课通知
直播课程
网校网课
社区社工
招考信息:
招考公告
报名入口
准考证打印
成绩查询
通知须知
公示公告
历年真题:
笔试
面试
备考资料:
社工知识
面试
辅导信息:
辅导简章
开课通知
直播课程
网校网课
招警辅警
招考信息:
招考公告
报名入口
准考证打印
成绩查询
通知须知
公示公告
历年真题:
笔试
面试
备考资料:
公安知识
面试
辅导信息:
辅导简章
开课通知
直播课程
网校网课
教资考试
招考信息:
招考公告
报名入口
准考证打印
成绩查询
通知须知
公示公告
历年真题:
笔试
面试
备考资料:
综合素质
教学知识
学科知识
面试
辅导信息:
辅导简章
开课通知
直播课程
网校网课
三支一扶
招考信息:
招考公告
报名入口
准考证打印
成绩查询
通知须知
公示公告
历年真题:
笔试
面试
备考资料:
综合素质
面试
辅导信息:
辅导简章
开课通知
直播课程
网校网课
其他招聘
招考信息:
招考公告
报名入口
准考证打印
成绩查询
通知须知
公示公告
历年真题:
笔试
面试
备考资料:
职业能力测试
综合知识
辅导信息:
辅导简章
开课通知
直播课程
网校网课
您当前的位置:
主页
>
其他招聘
>
招考信息
>
通知须知
>
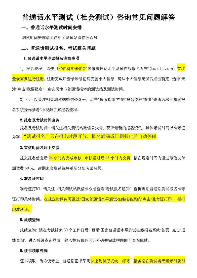
普通话水平测试(社会测试)常见问题解答
2023-03-15 09:01
分享到:
上一篇:
滨海新区街道招聘派遣制网格员专职工作人员笔试成绩公示及面试资格复审、打印面试准考证公告
下一篇:
【半月讲坛】未缴纳社保证明下载流程
热门课程
点击排行榜
关于2023年东丽区消防救援支队公开招聘政府专职消防员体能测试
关于2023年东丽区消防救援支队公开招聘政府专职消防员体能测试
关于普通话水平测试报名交费的通知
关于2022年11月4日-8日普通话水平测试纸质证书邮寄的通知
2023年上半年天津市举办社会人员普通话水平测试的安排
关于重新启动2022年12月普通话测试的通知
关于12月份普通话水平测试延期举行的通知
南开区消防救援支队2022年公开招聘政府专职消防员体能测试安排
南开区消防救援支队2022年招聘 关于先行开展资格复审和心理测
紧急通知!“2021年10月报名后申请缓考人员普通话水平测试延期
关于2023年东丽区消防救援支队公开招聘政府专职消防员体能测试
关于2023年东丽区消防救援支队公开招聘政府专职消防员体能测试
关于普通话水平测试报名交费的通知
关于2022年11月4日-8日普通话水平测试纸质证书邮寄的通知
2023年上半年天津市举办社会人员普通话水平测试的安排
关于重新启动2022年12月普通话测试的通知
关于12月份普通话水平测试延期举行的通知
南开区消防救援支队2022年公开招聘政府专职消防员体能测试安排
南开区消防救援支队2022年招聘 关于先行开展资格复审和心理测
紧急通知!“2021年10月报名后申请缓考人员普通话水平测试延期
半月讲坛教育
公众微信号:tjbanyuetan
微信小程序
津公网安备 12010102000442号