天津市耀华中学2020年公开招聘实施方案
2021-12-13 14:21 分享到:
为进一步拓宽选人用人渠道,确保我校2020年招聘工作顺利进行,依据《事业单位公开招聘工作人员暂行规定》(原人事部令第6号)、《天津市事业单位公开招聘人员实施办法(试行)》(津人社局发〔2011〕10号)、《市委组织部市人力社保局关于进一步完善事业单位公开招聘工作的通知》(津人社局发〔2017〕37号)、《市教委关于进一步规范直属事业单位公开招聘工作的意见》(津教委规范〔2017〕2号)等文件精神,制定以下招聘工作实施方案。
一、学校简介
天津市耀华中学是天津市教委直属的一所完全中学,全额拨款事业单位。建校93载,以历史悠久、校风淳朴、英才辈出享誉于世。一代代耀华人秉承“勤、朴、忠、诚”的校训,本着“为成功的人生奠基”的办学理念,突出“以德育魂、以文化人、以学养志、以体健身”的办学特色,积极倡导育人为本,德育为先,努力使耀华园成为师生执著求索的乐园。中高考成绩名列全市前茅。在学校管理中坚持依法治校,以人为本,关注细节,构筑优秀;在教师队伍建设中倡导“以德为首、以业为本、以研为导、以质为重”。
二、招聘原则
我校2020年招聘工作坚持按需设岗、按岗招聘的原则;坚持公开公平、竞争择优的原则;坚持德才兼备、任人唯贤的原则。
三、招聘岗位及人数
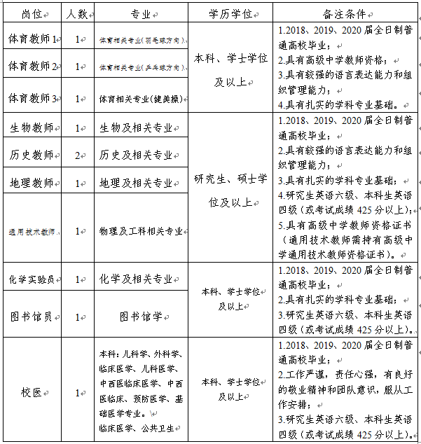
我校2020年拟招聘体育教师3名,生物教师1名,历史教师2名、地理、通用技术教师各 1名、化学实验员1名、图书馆员1名、校医1名。应聘人员应为2018、2019、2020届全日制普通高校毕业生。(2018、2019届须为未派遣人员,2020届须于2020年7月31日前取得毕业证、学位证)

四、报考条件
(一)基本条件
1.具有中华人民共和国国籍;
2.拥护中华人民共和国宪法,遵守各项法律法规,具有良好的品行;
3.热爱教育事业,热爱教师职业;
4.身心健康,具有正常履行职责的身体条件;
5.具有符合岗位要求的专业技能和工作能力;
6.英语水平达到与毕业学历相当的水平;
7.应聘人员须持有相应学科高级中学教师资格证,(校医、图书馆员、化学实验员除外),本科未取得教师资格证者可先参加考试,若通过招聘,须在2020年6月30日前确认可获得相应学科教师资格证。
8. 本科生年龄在25周岁及以下(即1994年12月16日及以后出生),硕士研究生年龄在30周岁及以下(即1989年12月16日及以后出生),博士研究生年龄在35周岁及以下(即1984年12月16日及以后出生)。
(二)下列人员不得报考
1.现役军人;
2.在以往公开招聘考试中,被认定为有考试作弊行为的人员;
3.曾因犯罪受过刑事处罚的人员;
4.曾被开除公职的人员;
5.法律法规规定其他不宜录用的人员。
五、招聘办法
本次招聘面向社会实行公开招聘,采取笔试、面试相结合的方式进行,具体程序如下:
(一)制定和上报招聘方案
我校在经过核准备案的岗位结构比例范围内,根据岗位空缺情况,制定招聘方案,报上级主管部门审核、批准。
(二)发布招聘公告(2019年12月16日-12月24日)
根据上级主管部门的统一安排,在天津市教育委员会门户网站(http://jy.tj.gov.cn/)公开招聘专栏、天津市耀华中学校园网站(http://yaohua.tj.edu.cn/)、官方微信公众号及相关高校就业指导网等媒体发布招聘公告,发布时间为7个工作日。
(三)报名、网上审核与缴费
1.报名时间(2019年12月25日8:30-12月30日17:00)
本次招聘采取网上报名的方式进行,应聘人员直接在天津市人才服务中心网站(http://www.tjtalents.com.cn)有关链接报名。报名时学历应从高中起如实填写。
凡应聘体育教师1和体育教师2的,须在报名时填写专业方向(乒乓球方向、羽毛球方向)。
2.网上审核与缴费(缴费时间2019年12月25日8:30-12月31日12:00)
应聘人员需保证网上提交的信息真实、准确,一旦发现信息虚假有误,立即取消应聘资格,造成损失由个人负责。通过网上审核的应聘人员请到报名系统确认并交费。
报名确认截止后,名单在学校网站(http://yaohua.tj.edu.cn/)公开招聘专栏公布,职位招考计划数与报考确认人数的比例低于1:3时,取消此次该岗位招录。
3. 打印准考证(2020年01月02日14:00日-1月03日17:00)
通过初审的应聘人员在天津市人才服务中心网站(http://www.tjtalents.com.cn)上下载打印准考证。
(四)考试
1.笔试(2020年01月04日):应聘人员需携带身份证和准考证,按规定时间到我校进行笔试。笔试内容体育学科为专业知识、综合知识和相关体能测试,总分为100分;其他学科笔试内容为专业知识和综合知识,总分为100分。未按时参加笔试视为本人放弃应聘。笔试结束7个工作日内,笔试成绩在耀华中学官方网站(http://yaohua.tj.edu.cn/)公布。根据笔试成绩由高到低按岗位招聘人数1:3的比例确定面试人员。若出现自动放弃或其他原因,学校可按笔试成绩从高到低依次递补面试人员,不足1:3的,按照实际进入面试的人员进行面试。
2.资格审核:
请进入面试的应聘人员携带以下材料的原件和复印件进行资格审核:
①身份证;教师资格证;
②所在学校(院系)出具的2020届毕业生推荐表、成绩单、在校证明(加盖公章且包括:生源地,政治面目,在读学历阶段的入学、毕业时间);
进入面试的体育学科应聘人员,还须出具所在院校提供的专业方向的证明,无法提供证明的,取消应聘资格。
③自本科起已取得的学历、学位证件;
④英语等级证书;
⑤个人简历中提到的各类奖项或荣誉证书;
以上材料学校验原件留复印件,复印件按以上顺序排列。
3.面试:面试的时间和地点详见学校网站(http://yaohua.tj.edu.cn/)公开招聘专栏。
面试分两部分进行:
一是模拟授课,考生根据我校提供的授课内容进行现场讲授,由考官根据授课情况给出分数;二是答辩,考生现场回答考官提出的问题,考官根据回答问题的情况给出分数(生物学科有实验操作、通用技术学科有动手操作)。面试总分为100分,60分为及格线。
校医、图书馆员、化学实验员面试分为答辩和实际操作两部分。一是答辩,考生依据考官现场命题作答,由考官根据考生基本条件及现场表现给出分数;二是实际操作,考生就考题进行现场实际操作,由考官根据实际操作情况给出分数。面试总分为100分,60分为及格线。
4.计分:面试超过及格线的考生,按照笔试、面试成绩各50%的比例计算总成绩(满分100分)。按总成绩由高到低排序,总成绩相同的,以面试成绩较高者排前。总成绩在学校网站(http://yaohua.tj.edu.cn/)公开招聘专栏发布。
(五)体检
根据考生总成绩,按照招聘职位计划数1:1的比例从高分到低分确定参加体检考察人选。体检在我校指定的市三级及以上综合性医院进行,体检项目和标准参照《公务员录用体检标准(试行)》(国人部发【2005】1号)执行。因体检不合格等情况出现缺额时,学校可按总成绩从高分到低分依次递补。
(六)考察
对体检合格人员按有关规定组织考察,考察内容主要包括考察对象的政治思想、道德品质、遵纪守法、能力素质、工作态度、学习及工作表现等方面的情况。考察结束后,将考核结果形成书面材料。因考察不合格出现缺额时,学校可按总成绩从高分到低分依次递补。
(七)公示
学校将根据笔试、面试、体检和考察的结果,经学校党委和行政办公会集体研究,确定拟聘人员,通报学校教代会。拟聘人员信息公示的范围与招聘信息发布的范围一致,公示时间为7个工作日。
公示期间接受社会举报。公示期满,对没有异议或者反映的问题不影响聘用的,按照规定程序办理聘用手续;对因个人原因自动放弃或有严重问题并查有实据的,不予聘用;对反映有严重问题,但一时难以查实的,暂缓聘用,待查实并做出结论后再决定是否聘用。若出现空缺时,应按照规定程序和时限,依据应聘者考试成绩由高分到低分依次递补。
(八)聘用
拟聘人员须在2020年7月30日前完成报到入职手续,学校法定代表人与受聘人员签订聘用合同,确定人事关系。受聘人员实行试用期制度。试用期包括在聘用合同期限内。试用期考核合格的,予以正式聘用;试用期考核不合格的,取消聘用。对于未能按期取得毕业证和学位证者或未能在规定期限内报到者,学校将取消其聘用资格。
六、纪律与监督
(一)我校公开招聘工作人员实行回避制度。学校负责人和负责招聘工作的人员在办理招聘事项时,涉及可能影响招聘公正的情况,实行回避。
(二)我校2020年招聘工作主动接受社会和上级监督,保证招聘工作的公开、公平、公正,坚决制止下列违反公开招聘纪律的行为:
1.伪造、涂改证件、证明,或以其他不正当手段获取应聘资格的;
2.应聘人员在考试考核过程中作弊的;
3.招聘工作人员指使、纵容他人作弊,或在考试考核过程中参与作弊的;
4.招聘工作人员故意泄露考试题目的;
5.学校负责人员违反规定私自聘用人员的;
6.违反招聘规定的其他情形的。
(三)对违反公开招聘纪律的工作人员,视情节轻重进行批评教育、调离工作岗位或给予相应处分;对违反公开招聘纪律的应聘人员,视情节轻重给予取消考试或聘用资格;对违反招聘规定的受聘人员,一经查实,解除聘用合同,予以清退。
招聘工作咨询电话:022-23394569
招聘工作监督电话:022-23391816
天津市耀华中学
【半月讲坛教育提醒】2020年天津更多报考信息请关注天津半月讲坛官网(www.banyuetanedu.com)或微信公众号(tjbanyuetan),天津半月讲坛教育咨询电话:022-23108061,天津半月讲坛教育蓟州分校咨询电话:022-29880199。












