西南大学附属中学教育集团行政人员招聘启事
2021-12-13 14:20 分享到:
西南大学附属中学校是西南地区唯一的教育部直属重点中学,全国师范大学附属中学(区域)合作体成员,教育信息化试点单位(首批),国家级绿色学校(首批),全国十佳科技创新学校。学校秉承“立人 新民”的办学理念,立足学生全面发展、个性发展、终身发展,为学生一生的生涯幸福奠基,让他们在最适合的时候遇到最美的自己,不断成长为适合他们自己满意的样子。
因工作需要,经研究决定,现面向社会招聘行政人员数名,相关事宜公告如下:
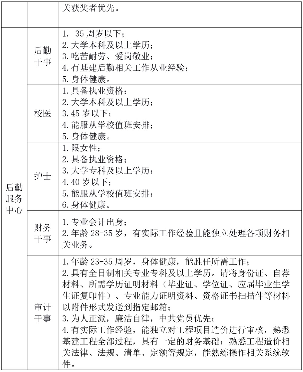
一、 招聘岗位及职责要求



二、 招聘程序
1.报名方式:网上报名,提交《应聘个人信息表》(见附件)一份,后附相关学历材料、资质材料、获奖情况,发至邮箱xndxfz@126.com,报名截止时间2020年5月21日(周四)17:00。
注:(1)所有印证材料均附在《应聘个人信息表》同一个word文件内。(2)《应聘个人信息表》及邮件命名格式:所应聘部门+岗位+姓名。(请严格按照要求为文件及邮件命名,否则不予以处理)。
2.初审考核资格。应聘人员按照招聘要求提交资料进行初审,以短信形式通知符合条件者进入现场考核。
3.考核时间:2020年5月24日(以具体通知为准)
4.联系电话:023-68356001。
西南大学附属中学教育集团
二〇二〇年五月八日
附件:《应聘个人信息表》
【半月讲坛教育提醒】2020年天津更多报考信息请关注天津半月讲坛官网(www.banyuetanedu.com)或微信公众号(tjbanyuetan),天津半月讲坛教育咨询电话:022-23108061,蓟州分校咨询电话:022-29880199,宝坻分校咨询电话:022-23108061,青岛分校咨询电话:0532-86999183。













